据新社通app获悉,福建龙岩养老保险待遇是多缴多得、长缴多得。但确确实实还是有很多人就是只缴纳养老保险15年,就静待退休领养老金,这种情况下能领多少养老金呢?福建龙岩现在养老保险要交多少钱一个月?下面就随新社通app小编一起来看看详情。
福建龙岩养老保险缴费基数2023-2024最新标准如下

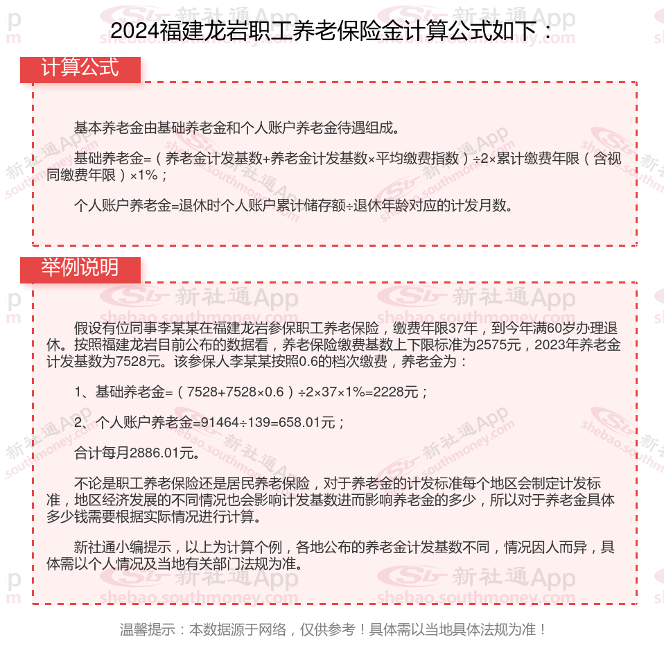
福建龙岩社保交满15年能领多少钱?(在线计算举例说明)

》点击新社通app养老金计算器,轻松测算你的养老金!
温馨提示:本数据源于网络,仅供参考!具体需以当地具体法规为准!
养老保险最多可以交多少年
养老保险是没有缴纳限制的,只不过用户需要缴纳15年以上才能享受到基础保险。也就是说,养老保险要累计缴满15年,达到法定退休的年龄,才可以每月领取基本养老金。在满足法定的缴纳年限之后,用户可以选择继续缴满20年或停交,缴费时间越长,退休后领取的退休金就越多。
以上就是福建龙岩养老保险缴费全部内容,希望对您有帮助,欢迎关注新社通app解锁更多社保专业资讯。