据新社通app获悉,职工养老保险是我国基本养老保险体系的重要组成部分,它采取的是单位与个人共同缴费的机制。一般而言,个人的缴费比例为8%。在常规情况下,单位所缴纳的养老保险费用会直接汇入养老保险统筹基金账户中,用于整个养老保险体系的资金积累和运作。那么,北京怀柔养老保险2023-2024年缴费标准是多少?下面随新社通app小编一起来看看详情吧。
北京怀柔养老保险缴费基数2023年最新标准 一个月最低要交多少钱?举例说明
据新社通app获悉,北京怀柔职工养老保险的每月缴费金额是根据职工的工资总额和缴费比例来计算的。具体来说,职工个人缴费额等于核定的缴费基数乘以个人缴费比例(目前为8%),而缴费基数则是职工工资总额的60%到300%之间。
以一个具体的例子来说明:
假设北京怀柔某职工的工资总额为6326元,那么他的缴费基数就是6326元的60%到300%之间。如果他选择按照缴费基数为6326,据新社通app养老保险计算器测算显示,他的个人缴费额就是6326元*8%,等于506.08元。
另外,企业也需要为职工缴纳养老保险费用,企业缴费额等于核定的企业职工工资总额乘以企业缴费比例(一般为16%)。所以,如果企业选择按照职工的实际工资总额作为缴费基数,据新社通app养老保险计算器测算显示,企业需要为该职工缴纳的养老保险费用就是6326元*16%,等于1012.16元。
》社保网小编提示,“新社通app养老金计算器”可以轻松测算您的养老保险要交多少钱!以下是操作链接!需要注意的是,具体的缴费比例和缴费基数可能会因地区和方案的不同而有所差异。以上例子仅供参考,实际计算时应根据当地的具体方案来确定。
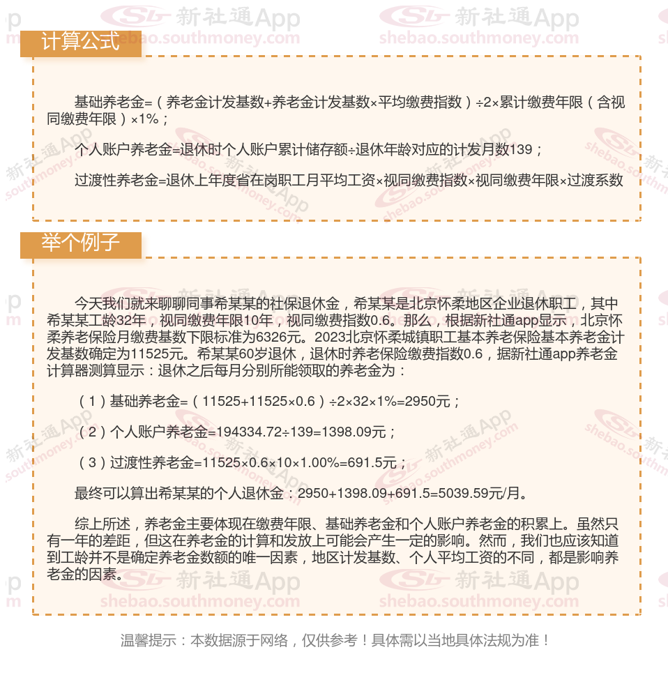
北京怀柔养老保险交满15年能领多少钱?(在线计算举例说明)

温馨提示:本数据源于网络,仅供参考!具体需以当地具体法规为准!
养老保险个人账户怎么查询?几种方法任您选择
北京怀柔养老保险可以通过多种方式进行查询,以下是几种常见的查询方法:
1、电话查询:
拨打综合服务电话“12333”。
根据语音提示选择相应的服务,通常会有查询养老保险的选项。
提供个人信息后,即可查询养老保险的相关情况。
2、网上查询:
登录所在城市的社会保险业务网站。
在“个人社保信息查询”窗口输入本人的身份证和密码(密码可能是社保证编号或者身份证出生年月)。
进入后即可查询个人的参保信息,包括养老保险的缴费情况。
3、微信查询:
打开微信,点击右下角的“我”。
进入“服务”页面,选择“城市服务”。
在城市服务中选择社保查询,并绑定个人信息。
绑定完成后,即可查询个人的养老保险信息。
4、支付宝查询:
打开支付宝APP,点击“更多”。
找到“便民生活”栏目下的“城市服务”。
进入城市服务后,点击“社保查询”。
在社保查询页面选择“养老账户查询”或“养老缴费情况”等选项,即可查看相关信息。
5、自助终端查询:
在社保经办机构或指定的自助终端机上,通过刷身份证或输入相关信息进行查询。
6、社保中心查询:
携带身份证前往各区社会保险经办机构业务办理大厅。
在大厅的自助查询机上输入身份证号码和密码进行查询。
也可以在大厅的窗口向工作人员咨询并查询养老保险情况。
请注意,不同地区的查询方式可能有所不同,可以根据当地的实际情况选择适合的查询方法。另外,为了确保查询结果的准确性,可以提供正确的个人信息和证件号码。如果查询过程中遇到任何问题,可以拨打社保热线或前往社保机构进行咨询。
以上就是北京怀柔养老保险缴费全部内容,希望对您有帮助,欢迎关注新社通app解锁更多社保专业资讯。