据新社通app获悉,职工基本养老保险是社会保险中的一个险种。是为了保证劳动者在年老、失业、患病、工伤、生育而减少劳动收入时给予经济补偿的一项优惠方案。那你知道四川德阳养老保险缴费标准是什么样的吗?社保交满15年退休能领多少钱?下面随新社通app小编一起来看看详情。
四川德阳养老保险缴费基数2023-2024年最新标准(最低)
据新社通app显示,四川德阳职工养老保险最低缴费基数为:4246元;单位和个人的缴费比例分别为:16%、8%;
个人缴费金额:339.68元,单位缴费金额:679.36元,每月合计缴费:1019.04元。
(注:本文数据仅供参考,具体以当地缴费标准为准)
四川德阳养老保险每月缴费金额的计算方法
据新社通app获悉,四川德阳养老保险缴费金额的计算主要依据缴费基数和缴费比例。以下是一个具体的计算举例:
假设某企业职工小1的养老保险缴费基数为4246元,单位缴费比例为16%,个人缴费比例为8%。
单位缴费部分:4246元(缴费基数)×16%(单位缴费比例)= 679.36元。
个人缴费部分:4246元(缴费基数)×8%(个人缴费比例)= 339.68元。
据新社通app养老保险计算器显示,小王每月需要缴纳的养老保险费总额为:679.36元+339.68元=1019.04元
》点击新社通app养老保险计算器,轻松测算你的养老保险缴纳金额!
需要注意的是,这只是一个计算示例,实际的养老保险缴费金额会受到多种因素的影响,包括所在地区的社保方案、个人的工资水平等。此外,随着时间和方案的变化,缴费比例和基数也可能会有所调整。因此,在计算具体的养老保险缴费金额时,应参考当地社保部门公布的最新方案和法规。
四川德阳养老金如何查询个人账户余额?
养老保险缴费满多少年可以退休?
至少15年。若参保人想要在退休后领取养老金,至少需要缴纳养老保险满15年。但这不意味着参保人缴纳满15年的养老保险之后,就可以随意不再缴纳。
根据相关法规,在职员工正在工作的,无论其养老保险是否缴纳满15年,单位和个人都有义务继续缴费,直至退休。而对于灵活就业人员来说,养老保险缴纳满15年的,可以自行确定接下来是否继续缴费。
养老保险缴费越多越好吗?
是的。职工养老保险遵循“多缴多得,长缴多得”原则,在其他关于养老金计发因素不变的情况下,缴费年限越长,养老保险待遇就相对越高。因此,在经济条件充足的情况下,建议参保人多缴长缴,这样才可以更好保证自己老年生活水平。
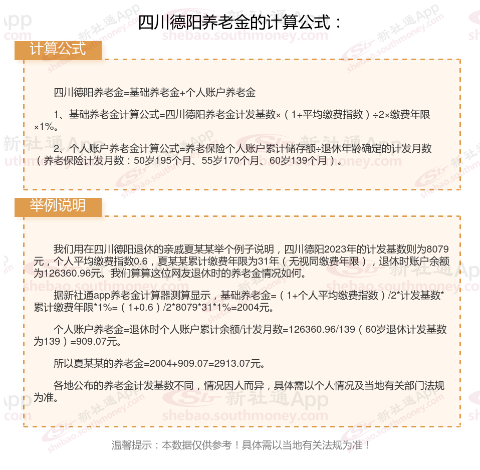
四川德阳社保交满15年能领多少钱?(在线计算举例说明)

(备注:数据仅供参考,具体以当地有关法规为准)
以上就是四川德阳养老保险缴费全部内容,希望对您有帮助,欢迎关注新社通app解锁更多社保专业资讯。