据新社通app获悉,养老保险通常指的就是我国的基本养老保险,它是我国养老保险体系中的第一支柱,旨在为劳动者在退休后提供基本生活保险。根据有关法规,我国的养老保险制要求参保人员累计缴费满15年,就可以在达到法定退休年龄之后正常领取相应的养老保险金。这个“15年”的累计缴费年限是领取养老保险金的一个基本条件,确保参保人员在退休时能够享有一定的养老保险。
需要注意的是,具体的法定退休年龄和养老保险金领取标准可能会因地区和方案的不同而有所差异。此外,随着我国养老保险制的不断完善和调整,相关方案也可能会有所调整。因此,在实际操作中,建议参考当地的具体法规。那么,自己交养老保险每月需要多少钱 江西吉安养老保险退休后每月可以领多少?下面随新社通app小编一起来看看详情吧。
江西吉安养老保险每月缴费金额的计算方法 2023-2024年最新标准来了

据新社通app获悉,江西吉安养老保险缴费金额的计算主要依据缴费基数和缴费比例。以下是一个具体的计算举例:
假设某企业职工小王的养老保险缴费基数为3659元,单位缴费比例为16%,个人缴费比例为8%。
单位缴费部分:3659元(缴费基数)×16%(单位缴费比例)= 585.44元。
个人缴费部分:3659元(缴费基数)×8%(个人缴费比例)= 292.72元。
据新社通app养老保险计算器显示,小王每月需要缴纳的养老保险费总额为:585.44元+292.72元=878.16元
》点击新社通app养老保险计算器,轻松测算你的养老保险缴纳金额!
需要注意的是,这只是一个计算示例,实际的养老保险缴费金额会受到多种因素的影响,包括所在地区的社保方案、个人的工资水平等。此外,随着时间和方案的变化,缴费比例和基数也可能会有所调整。因此,在计算具体的养老保险缴费金额时,应参考当地社保部门公布的最新方案和法规。
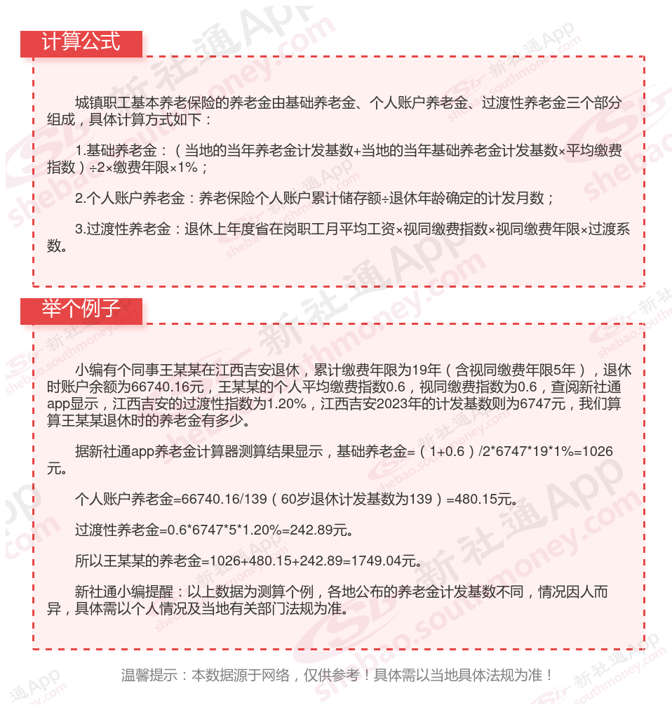
江西吉安社保交满15年能领多少钱?(在线计算举例说明)

温馨提示:本数据仅供参考!具体需以当地有关法规为准!
养老保险最多可以交多少年
养老保险是没有缴纳限制的,只不过用户需要缴纳15年以上才能享受到基础保险。也就是说,养老保险要累计缴满15年,达到法定退休的年龄,才可以每月领取基本养老金。在满足法定的缴纳年限之后,用户可以选择继续缴满20年或停交,缴费时间越长,退休后领取的退休金就越多。
以上就是江西吉安养老保险缴费全部内容,希望对您有帮助,欢迎关注新社通app解锁更多社保专业资讯。