据新社通app获悉,职工基本养老保险是社会保险中的一个险种。养老保险待遇是多缴多得、长缴多得。但确确实实还是有很多人就是只缴纳养老保险15年,退休就能领养老金,这种情况下能领多少养老金呢?四川广安养老保险缴费标准是什么样的?跟着新社通app小编一起来看看吧。
四川广安养老保险缴费基数2023-2024年最新标准(最低)
据新社通app显示,四川广安职工养老缴费基数2023-2024年最新标准是多少,四川广安养老保险基数明细如下:
养老保险最低缴费基数为:4246元;
个人缴费比例:8%,个人缴费金额:339.68元;
企业缴费比例:16%,企业缴费金额:679.36元;
合计缴费:1019.04元。
(注:本文数据仅供参考,具体以当地缴费标准为准)
四川广安养老保险每月缴费金额的计算方法
据新社通app获悉,四川广安2024年养老保险缴费金额的计算方法可以根据不同的参保类型有所差异。以下是企业职工参保缴费金额计算方法的举例:
企业职工养老保险:
企业养老保险缴费额=核定的养老保险缴费基数×缴费比例。
职工养老保险个人缴费额=核定养老保险缴费基数×缴费比例。
举例:假设某企业职工养老保险核定缴费基数为4246元,企业缴费比例为:16%,个人缴费比例为:8%。据新社通app养老保险计算器显示,企业需缴纳679.36元,职工个人需缴纳339.68元。
》点击新社通app养老保险计算器,轻松测算你的养老保险缴纳金额!请注意,这些只是示例性的计算,实际的缴费金额会根据具体的缴费基数、缴费比例以及地区的法规而有所不同。此外,随着时间的推移,缴费比例和基数也可能会进行调整,因此建议参考当地社保部门或相关机构公布的最新方案和法规进行计算。
对于养老保险缴费金额的具体计算,还需要考虑其他因素,如缴费年限、缴费基数的上下限等。为了确保计算的准确性,建议咨询当地社保部门或专业机构进行详细的计算和咨询。
四川广安养老金如何查询个人账户余额?
参保人去世养老保险白缴吗?
参保人去世养老保险是不会白缴的,按照我国社保管理的相应法规,参保人在去世之后,养老保险的个人账户上的余额是可以由该参保人的家属或者继承人进行领取的,同时还可以根据所在地区的社保管理方法获得相应的丧葬补助和抚恤金。
一、丧葬费
丧葬费主要是用于安葬去世人员所需要花费的费用。
城镇职工养老保险:城镇职工养老保险的参保人一般是按照所在地区上个年度城镇居民的人均可支配收入的两倍进行补助,不管是否已经开始领取养老金,城镇职工养老保险的参保人家属都是可以获得相应的丧葬补助费用的。
城乡居民养老保险:城乡居民养老保险的参保人,如果还没有到可以开始领取退休金的年龄,缴纳年限不够,那么将没有丧葬补助金可以领取;如果是在领取退休养老金之后参保人离世,那么是可以获得相应的丧葬补助金的,丧葬补助金的补贴标准为该参保人当月享受的基础养老金的10倍,比如说该参保人离世的时候每月领取的基础养老金为360元,那么该参保人离世之后他的继承人可以领取到3600元的丧葬补助费,将会由养老保险统筹基金进行一次性发放。
二、抚恤金
抚恤金是信管部门针对特殊人员的经济补偿和抚慰,城乡居民养老保险的参保人抚恤金和丧葬补助金是一同发放的,城镇职工养老保险的参保人的家属的抚恤金是按照所在省份的城镇居民月均可支配收入为基准进行计算的,如果是在职期间参保人离世,那么按照参保人的缴纳年限进行计算;如果是退休之后参保人离世,按照该参保人员的最高缴纳年限进行计算,但是每领取一年的基础养老金,就会减少一个月的抚恤金发放。
总之,养老保险并不会白缴。
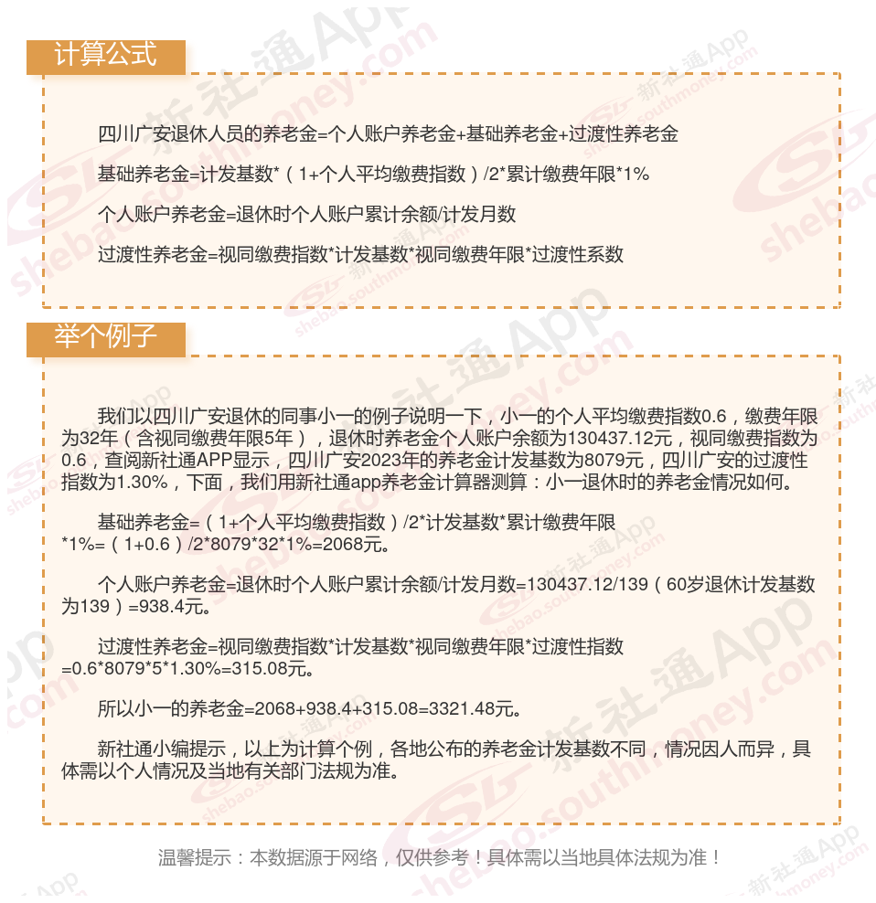
四川广安社保交满15年能领多少钱?(在线计算举例说明)

温馨提示:本数据仅供参考!具体需以当地有关法规为准!
以上就是四川广安养老保险缴费全部内容,希望对您有帮助,欢迎关注新社通app解锁更多社保专业资讯。