据新社通app获悉,职工基本养老保险是社会保险中的一个险种。是为了保证劳动者在年老、失业、患病、工伤、生育而减少劳动收入时给予经济补偿的一项优惠方案。那你知道北京西城养老保险缴费标准是什么样的吗?社保交满15年退休能领多少钱?下面随新社通app小编一起来看看详情。
北京西城养老保险缴费基数2023-2024最新标准来了
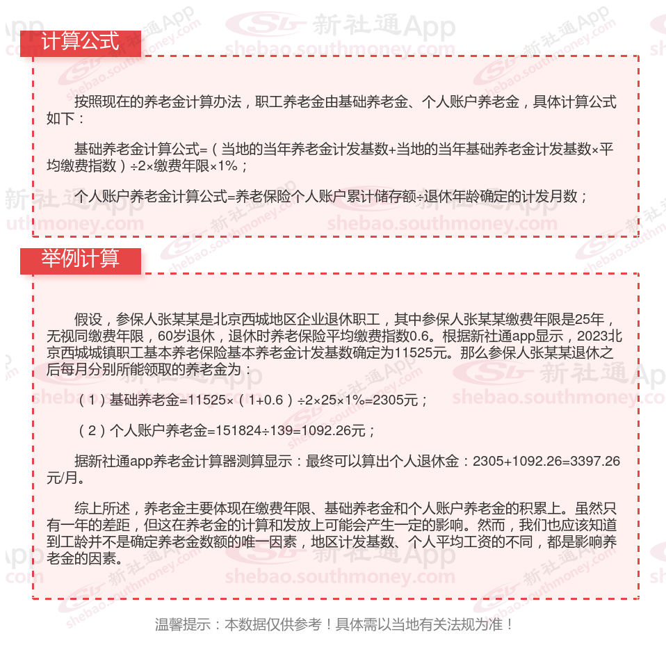
据新社通app显示,北京西城职工养老保险最低缴费基数为:6326元;单位和个人的缴费比例分别为:16%、8%;
个人缴费金额:506.08元,单位缴费金额:1012.16元,每月合计缴费:1518.24元。
(注:本文数据仅供参考,具体以当地缴费标准为准)
》点击新社通app养老保险计算器,轻松测算你的养老保险缴费金额!
北京西城社保养老保险交满15年能领多少钱?(在线计算举例说明)

温馨提示:本数据源于网络,仅供参考!具体需以当地具体法规为准!
养老保险和社保是一回事吗?
养老保险和社保不是一回事。养老保险是包含在社保里面的,养老保险属于社保体系中的一项内容。社保是社会保险的简称,社保的主要项目包括基本养老保险、基本医疗保险、工伤保险、失业保险、生育保险。建立社会保险制,保证公民在年老、疾病、工伤、失业、生育等情况下依法获得物质帮助的权利。
以上就是北京西城养老保险缴费全部内容,希望对您有帮助,欢迎关注新社通app解锁更多社保专业资讯。