据新社通app获悉,养老保险是与参保人退休后的待遇相关的,只有达到了一定的缴费水平,退休后才能享受较好的待遇水平,也就是说缴费水平过低的话,那么未来能够享受的养老金水平也会比较低。而养老保险保费需要根据缴费基数确定。下面随新社通app小编一起来看看内蒙古赤峰养老保险缴费基数是什么?要交多少钱?
据新社通app显示,内蒙古赤峰职工养老缴费基数2023-2024年最新标准是多少,内蒙古赤峰养老保险基数明细如下:
养老保险最低缴费基数为:4481元;
个人缴费比例:8%,个人缴费金额:358.48元;
企业缴费比例:16%,企业缴费金额:716.96元;
合计缴费:1075.44元。
(注:本文数据仅供参考,具体以当地缴费标准为准)

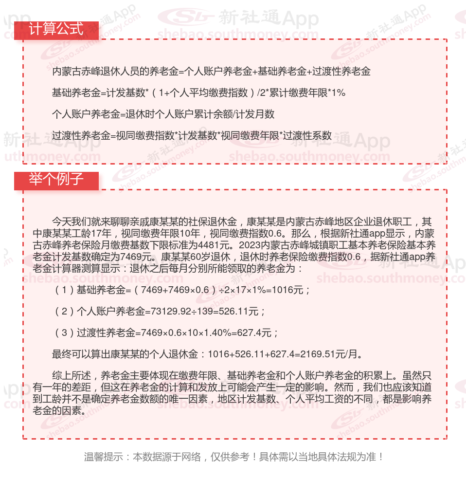
内蒙古赤峰养老金计算公式2024年计算方法(在线计算器)

养老金计发月数是什么意思?
养老金计发月数指的是养老金待遇计划发放的月数。这个数值是根据城镇人口平均估计寿命、退休年龄以及基金投资收益率等多个因素来确定的。目前,我国60岁、55岁和50岁退休职工的个人账户养老金的计发月数分别为139个月、170个月和195个月。
然而,这个计发月数并非一成不变。随着记账利率的变化、退休金增长方案的调整以及人均预期寿命的延长等因素,养老金计发月数可能会发生变化。因此,具体的养老金计发月数应以当时的法规为准。
为了获取最准确的信息,建议定期查阅相关的方案或咨询当地的社保部门。同时,了解养老金计发月数的含义和影响因素,也有助于更好地规划个人的养老保险。

温馨提示:本数据源于网络,仅供参考!具体需以当地具体法规为准!
以上就是内蒙古赤峰养老保险缴费全部内容,希望对您有帮助,欢迎关注新社通app解锁更多社保专业资讯。