据新社通app获悉,职工基本养老保险是社会保险中的一个险种。养老保险待遇是多缴多得、长缴多得。但确确实实还是有很多人就是只缴纳养老保险15年,退休就能领养老金,这种情况下能领多少养老金呢?广东揭阳养老保险缴费标准是什么样的?跟着新社通app小编一起来看看吧。
广东揭阳养老保险缴费基数2023-2024年最新标准(最低一个月要交多少钱)
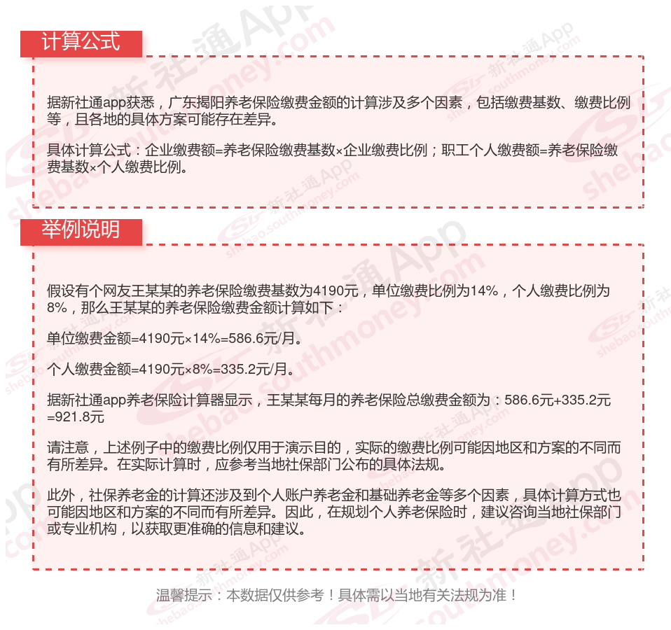
据新社通app显示,2023-2024年广东揭阳职工养老保险的缴费标准是根据缴费基数来确定的:
在单位参加职工社保,个人养老保险缴费比例为8%,而单位的缴费比例为14%。其中,缴费基数的下限为4190元。
个人缴费金额:335.2元,单位缴费金额:586.6元,每月合计缴费:921.8元。
(注:本文数据仅供参考,具体以当地缴费标准为准)

广东揭阳养老金计算工资2024年最新计算器 社保交满15年能领多少钱?
据新社通app获悉: 广东揭阳2024年退休能领多少钱的计算方法如下:
我们用广东揭阳退休网友举个例子说明一下,广东揭阳2023年的养老金计发基数为9028元,个人平均缴费指数0.6,该网友累计缴费年限为32年,退休时账户余额为128716.8元,我们算算这位网友退休能领多少钱。
广东揭阳退休人员的养老金=个人账户养老金+基础养老金+过渡性养老金
基础养老金=计发基数*(1+个人平均缴费指数)/2*累计缴费年限*1%
个人账户养老金=退休时个人账户累计余额/计发月数
过渡性养老金=视同缴费指数*计发基数*视同缴费年限*过渡性系数
据新社通app养老金计算器测算显示:基础养老金=(1+0.6)/2*9028*32*1%=2311元。
个人账户养老金=128716.8/139(60岁退休计发基数为139)=926.02元。
所以这位广东揭阳退休人员的养老金=2311+926.02=3237.02元。
各地公布的养老金计发基数不同,情况因人而异,具体需以个人情况及当地有关部门法规为准。
(备注:数据仅供参考,具体以当地有关法规为准)
延伸阅读:养老保险断交有什么影响?你知道吗?
养老保险断缴有啥影响吗?
【1】中断之后会导致个人累计缴费时间就会缩短,个人账户累计储存额也会相对较少,退休之后拿到手的养老金也会相对较少。
【2】无法按时领取养老金,长时间中断社保缴费,到法定退休年龄时缴费年限不够,那领取养老金的时间也要相应延后。
【3】落户、买房问题,很多城市都法规落户或者是买房,需要连续缴纳一定时间的养老金,一旦断缴会重新计算连续缴纳的时间。
总而言之,养老保险是不建议断缴的,若是职工离职后很快找到新工作,应提醒新工作单位及时为自己办理参保手续,若离职后暂时没有找到新的工作单位,可以在户籍地以灵活就业人员身份参加企业职工养老保险,找到新单位后再由单位办理参保手续即可。
以上就是广东揭阳养老保险缴费全部内容,希望对您有帮助,欢迎关注新社通app解锁更多社保专业资讯。