据新社通小编了解,黑龙江绥化养老缴费基数直接关系要用户的养老保险的缴费比例。通常情况下,养老保险缴费基数是参保人员上一年申报个人所得会的工资和薪金税项的月平均额,由此可见,养老保险缴费基数是和个人的工资挂钩的。在进行养老保险缴费的时候,是根据缴费基数来计算的,那么黑龙江绥化养老保险缴费比例单位和个人分别是多少?下面随新社通app小编一起来看看详情。
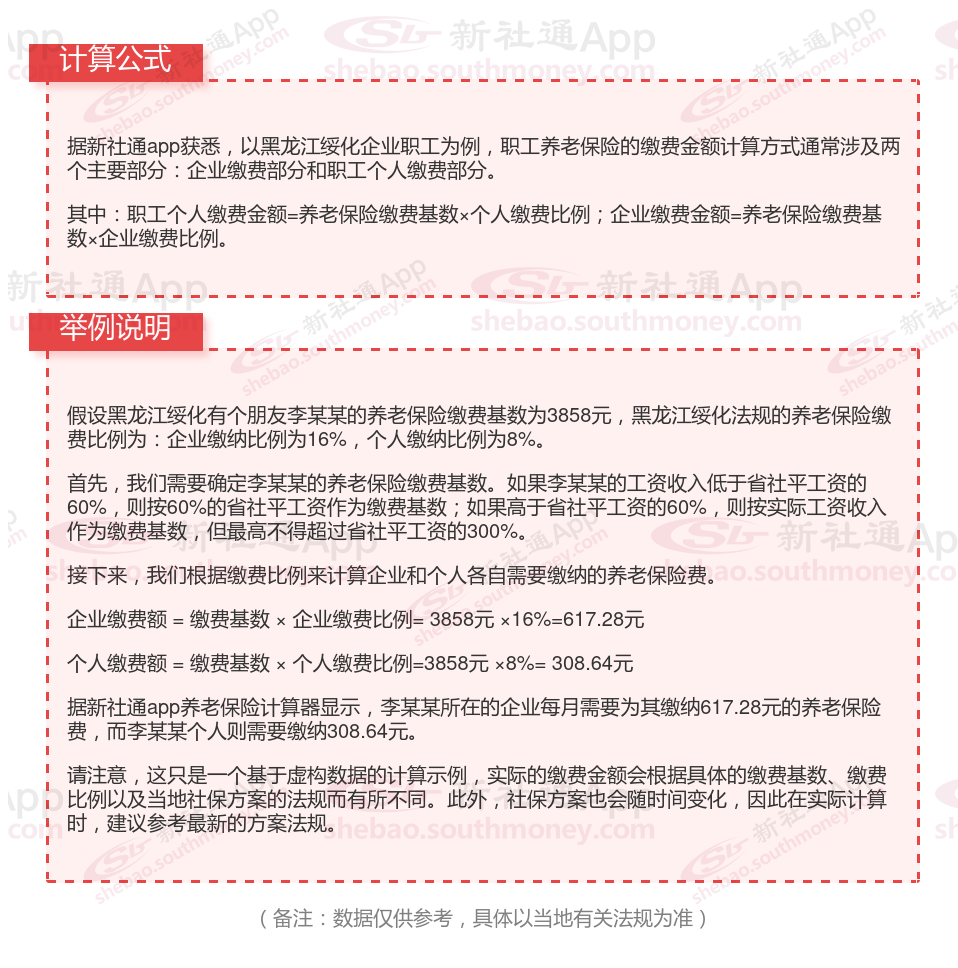
据新社通app显示,黑龙江绥化职工养老缴费基数是多少,2023-2024年黑龙江绥化养老保险基数明细如下:
养老缴费基数为:3858,个人缴费:308.64元,企业缴费:617.28元,合计缴费:925.92元。
(注:本文数据仅供参考,具体以当地缴费标准为准)
黑龙江绥化养老保险一个月要交多少钱?

黑龙江绥化法定退休年龄是多少?有网友整理了2024年最新男女退休年龄时间表(仅供参考)


黑龙江绥化养老金计算公式2024年计算方法(在线计算器)
黑龙江绥化养老金的计算公式:
退休人员领取的养老金一般主要包括基础养老金、个人账户养老金、过渡性养老金三部分构成。
第一,黑龙江绥化基础养老金=退休当年的养老金计发基数或者退休当年上年度的全口径社平工资×(1+本人平均缴费指数)÷2×缴费年限×1%。
第二,黑龙江绥化个人账户养老金部分=退休时养老保险个人账户的余额,除以退休年龄确定的计发月数。
这一部分说实话是非常好计算的。
大家的退休年龄普遍涉及的计发月数,分别是50岁195个月,55岁170个月,60岁139个月。
只要查到个人账户的余额,然后再确定退休年龄就可以计算了。比如说退休时养老保险个人账户余额有10万元,60岁退休,每月可以领取720元左右的个人账户养老金。
第三,黑龙江绥化过渡性养老金部分,是最复杂的一部分,因为各个省份的计算方式都有不同。但是大部分都跟养老金计算基数挂钩,根据建立个人账户制,以前的缴费年限和本人的平均缴费指数、视同缴费指数等因素,综合计算而来。
其他省份的计算公式也差不多,都是以上三部分构成的。
举例说明:我们以黑龙江绥化退休网友的例子说明一下,黑龙江绥化2023年的计发基数则为6430元,个人平均缴费指数0.6,该网友累计缴费年限为15年(含视同缴费年限10年),退休时账户余额为55555.2元,视同缴费指数为0.6,黑龙江绥化的过渡性指数为1.20%,我们来用新社通app养老金计算器测算:这位网友退休时的养老金情况如何。
基础养老金=(1+个人平均缴费指数)/2*计发基数*累计缴费年限*1%=(1+0.6)/2*6430*15*1%=772元。
个人账户养老金=退休时个人账户累计余额/计发月数=55555.2/139(60岁退休计发基数为139)=399.68元。
过渡性养老金=视同缴费指数*计发基数*视同缴费年限*过渡性指数=0.6*6430*10*1.20%=462.96元。
所以这位黑龙江绥化退休人员的养老金=772+399.68+462.96=1634.64元。
各地公布的养老金计发基数不同,情况因人而异,具体需以个人情况及当地有关部门法规为准。
(备注:数据仅供参考,具体以当地有关法规为准)
以上就是黑龙江绥化养老保险缴费全部内容,希望对您有帮助,欢迎关注新社通app解锁更多社保专业资讯。