据新社通app获悉,职工在正式上班并转正后,最重视的就是自己的福利待遇。特别是公司代为缴纳的五险一金,很多职工都会去查询五险一金的相关缴纳情况。养老保险是给予的福利待遇,用人单位是必须按照标准给职工缴纳的。那么,河北秦皇岛养老金交满15年能领多少钱?职工养老保险缴费基数2023-2024年最新标准是多少。
河北秦皇岛养老保险缴费基数2023-2024最新标准来了
据新社通app显示,河北秦皇岛养老保险缴费基数2023-2024年最新标准如下:
根据有关法规,河北秦皇岛企业职工基本养老保险缴费基数暂按不低于3726.65元;
缴费比例:其中单位承担16%,个人承担8%。
按照单位16%+个人8%的缴费费率,养老保险缴费合计不低于894.39元/月(单位596.26元+个人298.13元)。
(注:本文数据仅供参考,具体以当地缴费标准为准)
》点击新社通app养老保险计算器,轻松测算你的养老保险缴费金额!
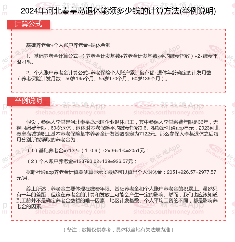
河北秦皇岛社保养老保险交满15年能领多少钱?(在线计算举例说明)

温馨提示:本数据源于网络,仅供参考!具体需以当地具体法规为准!
养老保险缴费基数高好还是低好?
养老保险缴费基数越高,意味着需要缴纳的养老保险费用越多,退休后可以享受更多养老金待遇。养老保险缴费基数是参保人和参保单位缴纳养老保险费用计算的基数,一般是以职工本人上年度工资收入总额的月平均数作为本年度月缴费基数,缴费基数越高,职工和用人单位需要缴纳的保费越多,但是都会进入职工个人养老账户,退休后能够获得的养老金待遇也会有所提高,所以从客观角度来看,养老保险缴费基数高的话会更好。
养老保险遵循“多缴多得、长缴长得”原则,也就是说缴费金额越多、缴费时间越长,未来能够享受的养老金待遇越好。但是不能忽略的是,所缴纳的费用会相应提高,尤其是对于以灵活就业人员身份参加职工养老保险的人群而言,需要全额承担养老保险的保费,缴费压力也会同步增加。
另外,为了进一步提高社保水平,各个地区按照法规设置了养老保险缴费基数的上下限,如果职工的月平均工资低于缴费基数下限的话,则按照缴费基数下限缴纳养老保险保费;如果月平均工资高于缴费基数上限的话,则按照缴费基数上限缴纳养老保险保费。具体的缴费基数上下限是根据各地区职工月平均工资进行确定的。
以上就是河北秦皇岛养老保险缴费全部内容,希望对您有帮助,欢迎关注新社通app解锁更多社保专业资讯。