据新社通app获悉,职工在正式上班并转正后,最重视的就是自己的福利待遇。特别是公司代为缴纳的五险一金,很多职工都会去查询五险一金的相关缴纳情况。养老保险是给予的福利待遇,用人单位是必须按照标准给职工缴纳的。那么,辽宁铁岭养老金交满15年能领多少钱?职工养老保险缴费基数2023-2024年最新标准是多少。

据新社通app获悉,辽宁铁岭职工养老保险缴费金额的计算涉及到企业缴费额和职工个人缴费额两部分。以下是一个基于辽宁铁岭的职工养老保险缴费金额计算示例:
假设辽宁铁岭某企业职工小明的月工资为4106元。
企业缴费额计算:
企业每月按照其缴费总基数的20%缴纳养老保险费。由于小明的月工资为4106元,假设这个工资额就是企业的缴费总基数(注意,实际计算中可能需要根据省社平工资和法规的上下限进行调整)。
据新社通app养老保险计算器显示,企业每月为小明缴纳的养老保险费为:4106元 * 16% = 656.96元。
职工个人缴费额计算:
职工个人缴费额按照核定缴费基数的8%缴纳。核定缴费基数通常是根据职工的实际工资收入来确定的,但也需要根据省社平工资的60%至300%的范围内进行调整。
假设小明的核定缴费基数就是他的月工资4106元,据新社通app养老保险计算器显示,他的个人缴费额为:4106元 * 8% =328.48元。
据新社通app养老保险计算器显示,小明每月的养老保险缴费总额为:企业缴费额656.96元 + 个人缴费额328.48元 = 985.44元。
》社保网小编提示,“新社通app养老金计算器”可以轻松测算您的养老保险要交多少钱!以下是操作链接!
需要注意的是,以上计算示例仅供参考,实际缴费金额可能会因地区、方案、工资水平等因素而有所不同。另外,五险(包括养老保险、医疗保险、失业保险、工伤保险和生育保险)通常是捆绑缴纳的,所以小明实际扣除的社保费用可能还包括其他四项保险的费用。
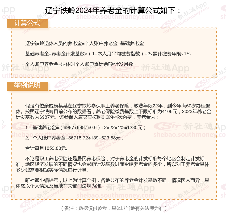
辽宁铁岭养老金计算公式2024年计算方法(在线计算器)

》新社通小编提示,“新社通app养老金计算器”可以计算养老金哦!以下是操作链接,点击即可轻松测算你的养老金!
如何提高养老金?提高养老金的路径,你知道几个?
提高养老金是一个涉及多方面因素的问题,可以从以下几个方面入手:
关注自身健康,延长寿命:
我国的养老金是终身制,只要活着就会持续发放。因此,关注自己的健康状况、延长寿命也是提高养老金待遇的一种方式。
提高缴费基数:在经济条件允许的情况下,提高个人缴费基数,以增加个人账户的积累。
在经济发达的地区办理退休:
社会平均工资越高的地区养老金越多。如果有多地参保的经历,并且想要在经济发达的城市办理退休手续,需要确保在该城市累计缴费满10年以上。
努力提升个人职称:
职称的提升往往伴随着个人工资的增加,从而增加养老保险的缴费基数,进而增加养老金的数额。
温馨提示:本数据仅供参考!具体需以当地有关法规为准!
以上就是辽宁铁岭养老保险缴费全部内容,希望对您有帮助,欢迎关注新社通app解锁更多社保专业资讯。