据新社通小编了解,浙江丽水养老缴费基数直接关系要用户的养老保险的缴费比例。通常情况下,养老保险缴费基数是参保人员上一年申报个人所得会的工资和薪金税项的月平均额,由此可见,养老保险缴费基数是和个人的工资挂钩的。在进行养老保险缴费的时候,是根据缴费基数来计算的,那么浙江丽水养老保险缴费比例单位和个人分别是多少?下面随新社通app小编一起来看看详情。

据新社通app获悉,浙江丽水的养老保险缴费金额因个人情况而异,包括个人缴费基数、缴费比例等因素。以下是一些参考信息:
2024年浙江丽水城镇职工基本养老保险缴费基数的下限为3957元。浙江丽水职工基本养老保险由用人单位和职工分别按其缴费基数的16%和8%按月共同缴纳。浙江丽水养老金一个月缴费金额如下:
》点击新社通app养老保险计算器,轻松测算你的养老保险缴纳金额!个人养老保险缴费金额=个人的缴费基数*缴费比例=3957*8%=316.56元
单位养老保险缴费金额=单位的缴费基数*缴费比例=3957*15%=593.55元
据新社通app养老保险计算器显示,浙江丽水职工基本养老保险缴费金额=个人养老保险缴费金额+单位养老保险缴费金额=316.56元+593.55元=910.11元
另外,请注意,这些标准和方案可能会根据时间、方案调整等因素有所变化,因此建议您咨询浙江丽水社保局或相关部门以获取最新、最准确的信息。总的来说,为了准确了解浙江丽水养老保险的缴费金额,您需要根据自己的具体情况,结合最新的方案法规进行计算。同时,定期关注相关方案调整,以便及时了解并适应新的缴费要求。
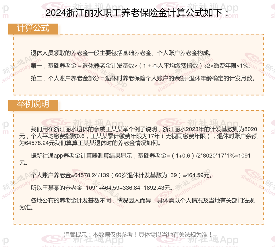
浙江丽水养老金计算公式2024年计算方法(在线计算器)

养老金计发月数是什么意思?
在我国,不同的退休年龄对应着不同的养老金计发月数。目前,60岁、55岁和50岁退休职工的个人账户养老金的计发月数分别为139个月、170个月和195个月。养老金计发月数指的是养老金待遇计划发放的月数。这些计发月数是根据城镇人口平均估计寿命、退休年龄、基金投资收益率等因素得出的。
使用计发月数计算养老金待遇时,个人账户养老金是通过个人账户储存额除以计发月数来核定的。这意味着,在退休人员去世时,其个人账户余额应该正好发放完毕,实现账户基金精算自平衡。
值得注意的是,虽然自2005年以来,养老金计发月数的标准一直未变,但实际上,影响计发月数的因素,如记账利率和人均预期寿命等,已经发生了显著变化。因此,未来养老金计发月数是否会有所调整,是一个值得关注的问题。
总的来说,养老金计发月数是根据一系列复杂因素计算得出的,旨在确保养老金待遇的合理发放和账户基金的平衡。如需了解更多养老金计发月数的相关信息,建议查阅有关消息或咨询相关专业人士。

温馨提示:本数据源于网络,仅供参考!具体需以当地具体法规为准!
以上就是浙江丽水养老保险缴费全部内容,希望对您有帮助,欢迎关注新社通app解锁更多社保专业资讯。