据新社通app获悉,养老保险是社保五险之一,参保人缴纳之后,退休时可以领取一定的养老金,而很多参保人也比较关心自己能拿多少钱,那么北京石景山养老保险怎么计算自己能拿多少钱呢?看看你的养老保险要交多少钱?
北京石景山养老保险缴费基数2023-2024年最新标准(最低)一个月要交多少钱?举例说明
据新社通app获悉,北京石景山2024年养老保险缴费金额的计算方法可以根据不同的参保类型有所差异。以下是企业职工参保缴费金额计算方法的举例:
企业职工养老保险:
企业养老保险缴费额=核定的养老保险缴费基数×缴费比例。
职工养老保险个人缴费额=核定养老保险缴费基数×缴费比例。
举例:假设某企业职工养老保险核定缴费基数为6821元,企业缴费比例为:16%,个人缴费比例为:8%。据新社通app养老保险计算器显示,企业需缴纳1091.36元,职工个人需缴纳545.68元。
》点击新社通app养老保险计算器,轻松测算你的养老保险缴纳金额!请注意,这些只是示例性的计算,实际的缴费金额会根据具体的缴费基数、缴费比例以及地区的法规而有所不同。此外,随着时间的推移,缴费比例和基数也可能会进行调整,因此建议参考当地社保部门或相关机构公布的最新方案和法规进行计算。
对于养老保险缴费金额的具体计算,还需要考虑其他因素,如缴费年限、缴费基数的上下限等。为了确保计算的准确性,建议咨询当地社保部门或专业机构进行详细的计算和咨询。
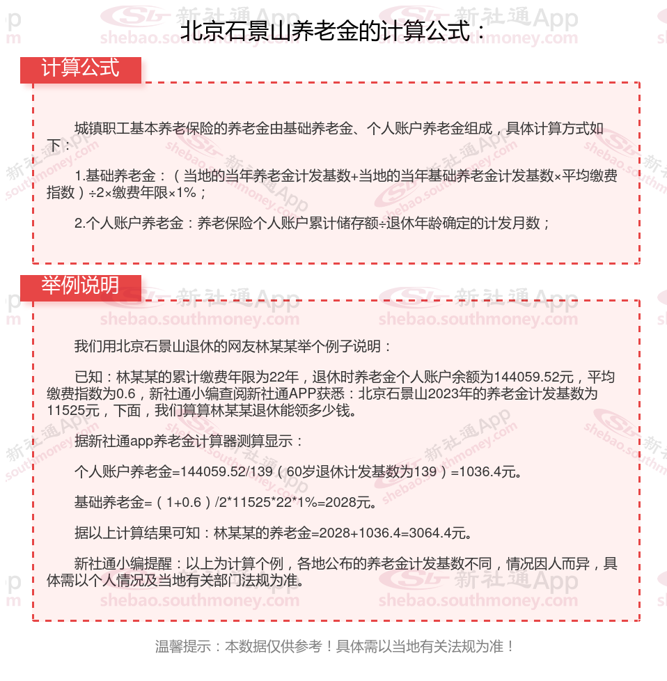
北京石景山养老保险交满15年能领多少钱?(在线计算举例说明)

》新社通小编提示,“新社通app养老金计算器”也可以计算养老金哦!以下是操作链接,点击即可轻松测算你的养老金!
(备注:数据仅供参考,具体以当地有关法规为准)
以上就是北京石景山养老保险缴费全部内容,希望对您有帮助,欢迎关注新社通app解锁更多社保专业资讯。