云南曲靖养老保险缴费基数2023-2024是多少?据新社通app获悉,城镇职工养老保险退休待遇优于城乡居民养老保险,缴费年限是关键。最低缴费年限为15年,满60周岁可享受待遇。养老保险缴费原则“多缴多得,长缴多得”。电子化缴费渠道方便快捷。那么,云南曲靖养老保险要交多少钱?社保交满15年能领多少钱?下面就随新社通app小编一起来看看详情吧。
2023-2024云南曲靖养老保险缴费最新标准 算算一个月要交多少钱?

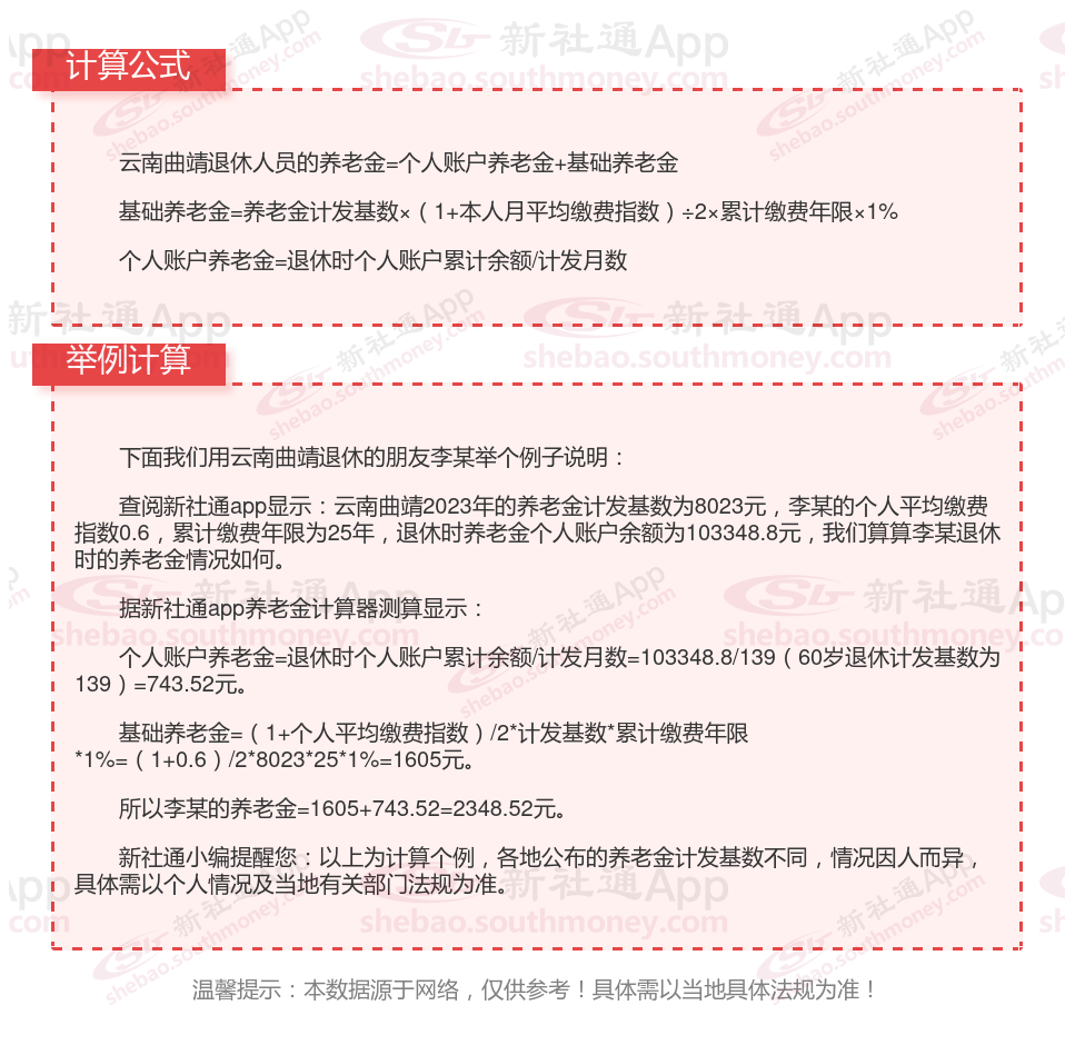
据新社通app显示,云南曲靖职工养老缴费基数是多少,2023-2024年云南曲靖养老保险基数明细如下:
养老缴费基数为:4306.2,个人缴费:344.5元,企业缴费:688.99元,合计缴费:1033.49元。
(注:本文数据仅供参考,具体以当地缴费标准为准)
云南曲靖养老保险交满15年能领多少钱?(在线计算举例说明)

》点击新社通app养老金计算器,轻松测算你的养老金!
(备注:数据仅供参考,具体以当地有关法规为准)
养老保险缴费满多少年可以退休?
至少15年。若参保人想要在退休后领取养老金,至少需要缴纳养老保险满15年。但这不意味着参保人缴纳满15年的养老保险之后,就可以随意不再缴纳。
根据相关法规,在职员工正在工作的,无论其养老保险是否缴纳满15年,单位和个人都有义务继续缴费,直至退休。而对于灵活就业人员来说,养老保险缴纳满15年的,可以自行确定接下来是否继续缴费。
养老保险缴费越多越好吗?
是的。职工养老保险遵循“多缴多得,长缴多得”原则,在其他关于养老金计发因素不变的情况下,缴费年限越长,养老保险待遇就相对越高。因此,在经济条件充足的情况下,建议参保人多缴长缴,这样才可以更好保证自己老年生活水平。
以上就是云南曲靖养老保险缴费全部内容,希望对您有帮助,欢迎关注新社通app解锁更多社保专业资讯。