据新社通app获悉,养老保险是为居民退休后的经济来源提供保证的保险,对于单位职工而言,由用人单位和职工本人共同缴纳养老保险,保费较高;而居民的养老保险保费是由居民个人承担。不管是职工养老保险还是居民养老保险,保费都需要通过养老保险缴费基数计算得出。下面随新社通app小编一起来看看四川遂宁养老金缴费标准2023-2024最新基数比例是多少!
四川遂宁养老保险缴费基数2023-2024年最新标准(最低一个月要交多少钱)
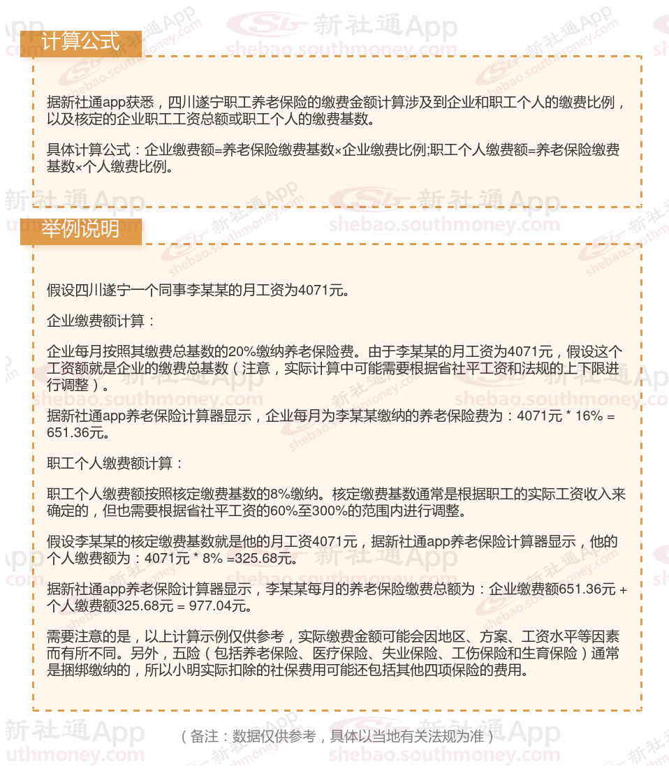
据新社通app显示,四川遂宁职工养老缴费基数2023-2024年最新标准是多少,四川遂宁养老保险基数明细如下:
养老保险最低缴费基数为:4071元;
个人缴费比例:8%,个人缴费金额:325.68元;
企业缴费比例:16%,企业缴费金额:651.36元;
合计缴费:977.04元。
(注:本文数据仅供参考,具体以当地缴费标准为准)

四川遂宁养老金计算工资2024年最新计算器 社保交满15年能领多少钱?
据新社通app获悉: 四川遂宁2024年退休能领多少钱的计算方法如下:
四川遂宁退休人员的养老金=个人账户养老金+基础养老金+过渡性养老金
基础养老金=计发基数*(1+个人平均缴费指数)/2*累计缴费年限*1%
个人账户养老金=退休时个人账户累计余额/计发月数
过渡性养老金=视同缴费指数*计发基数*视同缴费年限*过渡性系数
我们用四川遂宁退休网友举个例子说明一下,四川遂宁2023年的养老金计发基数为8079元,个人平均缴费指数0.6,该网友累计缴费年限为26年,退休时账户余额为101612.16元,我们算算这位网友退休能领多少钱。
据新社通app养老金计算器测算显示:基础养老金=(1+个人平均缴费指数)/2*计发基数*累计缴费年限*1%=(1+0.6)/2*8079*26*1%=1680元。
个人账户养老金=退休时个人账户累计余额/计发月数=101612.16/139(60岁退休计发基数为139)=731.02元。
所以这位四川遂宁退休人员的养老金=1680+731.02=2411.02元。
各地公布的养老金计发基数不同,情况因人而异,具体需以个人情况及当地有关部门法规为准。
温馨提示:本数据源于网络,仅供参考!具体需以当地具体法规为准!
延伸阅读:养老保险断交有什么影响?你知道吗?
养老保险断交会对个人产生一系列的影响,以下是一些主要的影响:
退休金减少:养老保险的累计缴费年限直接影响退休金的计算。断交意味着累计缴费年限减少,从而可能导致退休金数额的降低。
缴费金额增加:由于每年的在岗平均工资都在增加,养老保险的缴费基数也会相应提高。如果在断交后继续缴费,可能需要按照更高的基数进行缴费,导致缴费金额增加。
影响基本养老金增长:每年退休基本养老金的增长与缴费年限挂钩。断交可能会导致每年的基本养老金增长幅度减少。
影响身故抚恤金:在一些地区,如果参保人员去世,其家属可以根据其缴费年限和缴费金额等因素领取身故抚恤金。断交可能会影响抚恤金的发放金额。
影响购房、小孩入学等权益:在一些城市,购房、小孩入学等权益可能需要提供社保缴纳证明。养老保险断交可能会影响这些权益的获取。
影响社保补贴:对于符合一定条件的灵活就业人员(如4050人员、重度残疾人、低保户等),会给予一定的社保补贴。养老保险断交可能会影响到这些补贴的申请和发放。
为了避免养老保险断交带来的不良影响,建议参保人员按时缴纳养老保险费用,确保自己的权益得到保险。如果确实因为某些原因无法按时缴纳,建议及时咨询当地社保局或相关机构,了解补缴方案和操作流程。
以上就是四川遂宁养老保险缴费全部内容,希望对您有帮助,欢迎关注新社通app解锁更多社保专业资讯。