据新社通小编了解,福建南平养老缴费基数直接关系要用户的养老保险的缴费比例。通常情况下,养老保险缴费基数是参保人员上一年申报个人所得会的工资和薪金税项的月平均额,由此可见,养老保险缴费基数是和个人的工资挂钩的。在进行养老保险缴费的时候,是根据缴费基数来计算的,那么福建南平养老保险缴费比例单位和个人分别是多少?下面随新社通app小编一起来看看详情。
福建南平养老保险缴费基数2023年最新标准 一个月最低要交多少钱?举例说明

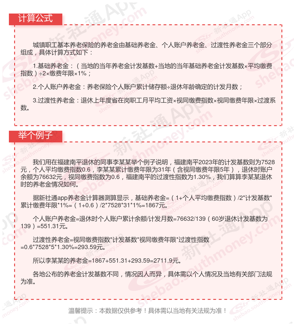
据新社通app获悉,福建南平职工养老保险的每月缴费金额的计算方式取决于个人的缴费基数和缴费比例。
首先,福建南平职工养老保险的缴费基数通常是基于职工上一年度的月平均工资来确定的。这个基数有一定的上下限,通常介于当地社会平均工资的60%到300%之间。如果职工的工资低于这个下限,就按照下限作为缴费基数;如果高于上限,就按照上限作为缴费基数。
其次,缴费比例由企业和职工共同承担。一般来说,企业会按照职工缴费工资总额的16% 来缴纳养老保险费,而职工则按照个人缴费基数的8% 来缴纳。这个比例可能会因地区和方案的不同而有所差异。
》点击新社通app养老保险计算器,轻松测算你的养老保险缴纳金额!
以一个具体的例子来说明:
假设福建南平某地区的这个职工的养老保险缴费基数是2575元。
据新社通app养老保险计算器测算显示,企业需要为这位职工缴纳的养老保险费为2575元 *16% = 412元/月,而职工个人需要缴纳的养老保险费为2575元 * 8% =206元/月。
所以,这位职工每月需要缴纳的养老保险费总额为412元(企业部分)+ 206元(个人部分)=618元/月。
需要注意的是,这个计算方式仅作为示例,实际的缴费金额可能会因地区、方案和个人情况的不同而有所差异。如果您需要了解自己具体的缴费金额,建议咨询当地的社保部门或相关机构。
福建南平养老保险交满15年能领多少钱?(在线计算举例说明)

温馨提示:本数据仅供参考!具体需以当地有关法规为准!
养老保险个人账户怎么查询?几种方法任您选择
养老保险对于我们每个人来说都是很重要的,我们缴纳养老保险也就是为了能让自己老了之后,有个稳定的养老金来源,那么,我们应该怎么去查询养老保险的缴费情况呢?接下来,我来给大家说。
查询养老保险缴费情况有几种不同的方式,大家可以根据自己的实际情况来选择:
1、最简单的就是电话查询:直接拨打社保局的电话“12333”,根据语音提示进行操作,就能查询到个人养老保险的相关信息。
2、可以去自己缴纳养老保险的当地社保机构或乡镇(街道)事务所打印《基本养老保险个人账户明细表》。
3、网络查询能够看到更多详细的信息,登录自己当地的人社网,点击个人社保信息查询,再把自己的身份证号码、密码和验证码填好,验证成功就能查看到养老保险的相关信息。
4、带上自己的身份证或者社保卡,到当地的社保局,通过“人力社保自助服务一体机”在现场就能直接查询。
5、通过网络查询的方式,还能看到自己的养老保险具体缴费比例是多少。
以上就是福建南平养老保险缴费全部内容,希望对您有帮助,欢迎关注新社通app解锁更多社保专业资讯。