据新社通app获悉,职工基本养老保险是社会保险中的一个险种。养老保险待遇是多缴多得、长缴多得。但确确实实还是有很多人就是只缴纳养老保险15年,退休就能领养老金,这种情况下能领多少养老金呢?湖南衡阳养老保险缴费标准是什么样的?跟着新社通app小编一起来看看吧。
湖南衡阳养老保险缴费基数2023-2024年最新标准(最低)一个月要交多少钱?举例说明

据新社通app获悉,湖南衡阳职工养老保险缴费金额的计算涉及到企业缴费额和职工个人缴费额两部分。以下是一个基于湖南衡阳的职工养老保险缴费金额计算示例:
假设湖南衡阳某企业职工小明的月工资为3770元。
企业缴费额计算:
企业每月按照其缴费总基数的20%缴纳养老保险费。由于小明的月工资为3770元,假设这个工资额就是企业的缴费总基数(注意,实际计算中可能需要根据省社平工资和法规的上下限进行调整)。
据新社通app养老保险计算器显示,企业每月为小明缴纳的养老保险费为:3770元 * 16% = 603.2元。
职工个人缴费额计算:
职工个人缴费额按照核定缴费基数的8%缴纳。核定缴费基数通常是根据职工的实际工资收入来确定的,但也需要根据省社平工资的60%至300%的范围内进行调整。
假设小明的核定缴费基数就是他的月工资3770元,据新社通app养老保险计算器显示,他的个人缴费额为:3770元 * 8% =301.6元。
据新社通app养老保险计算器显示,小明每月的养老保险缴费总额为:企业缴费额603.2元 + 个人缴费额301.6元 = 904.8元。
》社保网小编提示,“新社通app养老金计算器”可以轻松测算您的养老保险要交多少钱!以下是操作链接!
需要注意的是,以上计算示例仅供参考,实际缴费金额可能会因地区、方案、工资水平等因素而有所不同。另外,五险(包括养老保险、医疗保险、失业保险、工伤保险和生育保险)通常是捆绑缴纳的,所以小明实际扣除的社保费用可能还包括其他四项保险的费用。
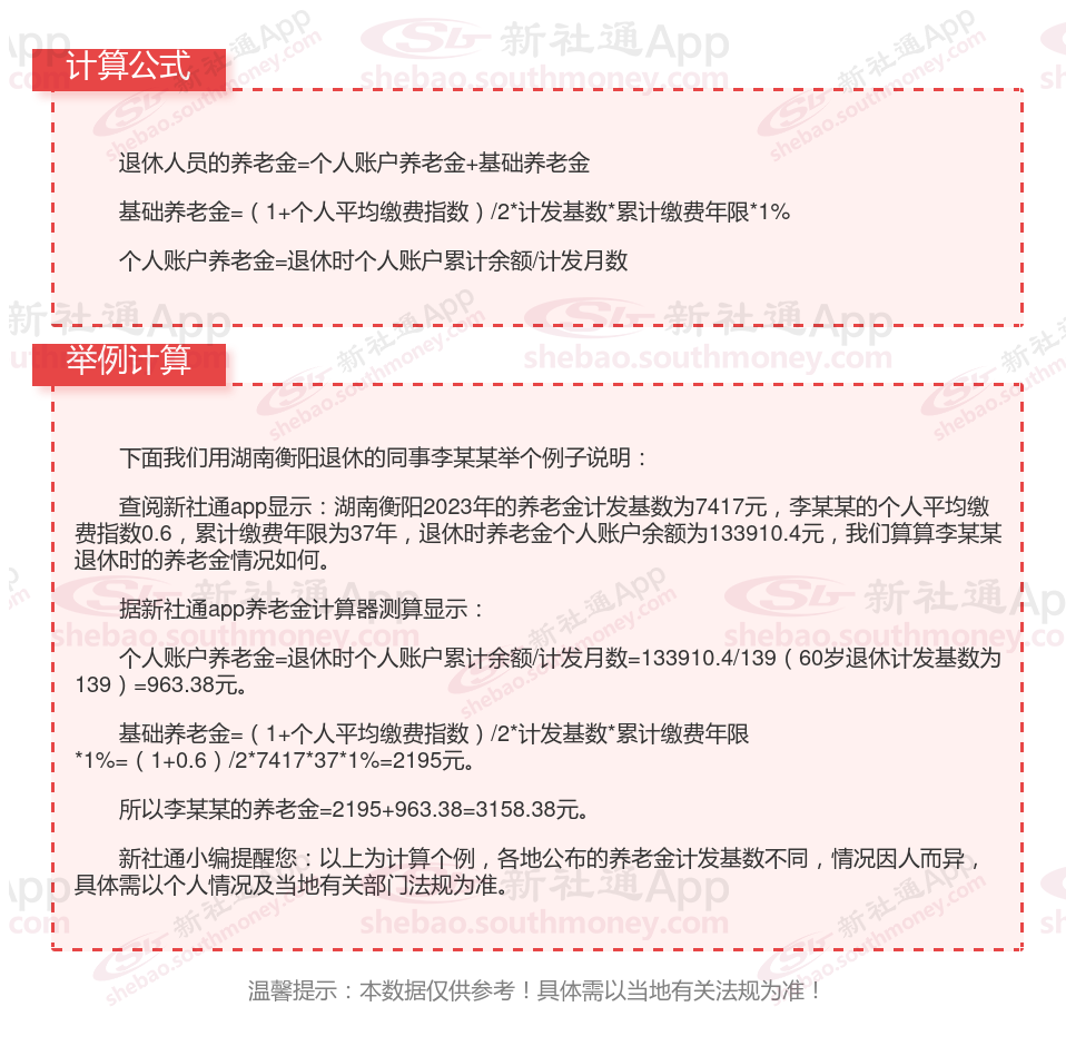
湖南衡阳养老保险交满15年能领多少钱?(在线计算举例说明)

》新社通小编提示,“新社通app养老金计算器”也可以计算养老金哦!以下是操作链接,点击即可轻松测算你的养老金!
温馨提示:本数据仅供参考!具体需以当地有关法规为准!
以上就是湖南衡阳养老保险缴费全部内容,希望对您有帮助,欢迎关注新社通app解锁更多社保专业资讯。