据新社通app获悉,福建南平养老保险待遇是多缴多得、长缴多得。但确确实实还是有很多人就是只缴纳养老保险15年,就静待退休领养老金,这种情况下能领多少养老金呢?福建南平现在养老保险要交多少钱一个月?下面就随新社通app小编一起来看看详情。
福建南平养老保险缴费基数2023年最新标准 一个月最低要交多少钱?举例说明

据新社通app获悉,福建南平养老保险缴费金额的计算通常基于养老保险缴费基数和缴费比例。以下是一个简单的计算举例:
假设福建南平某职工的养老保险缴费基数为3300元,企业缴费比例为16%,职工个人缴费比例为8%。
企业缴费额:核定的企业职工工资总额(即养老保险缴费基数) ×企业缴费比例。计算为:3300元 × 16% =528元。
职工个人缴费额:核定的缴费基数 ×个人缴费比例。计算为:3300元 × 8% = 264元。
据新社通app养老保险计算器显示,该职工每月的养老保险缴费总额为:企业缴费额528元 + 职工个人缴费额264元 = 792元。
请注意,这只是一个简单的计算示例,实际的养老保险缴费金额计算可能会因地区、方案、工资水平等因素有所不同。具体的计算方法和比例可能会根据当地的法规和方案进行调整,因此在实际计算时,应参考当地社保局或相关部门的法规。
》点击新社通app养老保险计算器,轻松测算你的养老保险缴纳金额!
此外,养老保险缴费金额还可能涉及到补缴、调整等情况,具体情况需要根据个人实际情况和当地方案进行确定。如果您有具体的计算需求或疑问,建议咨询当地社保局或相关部门以获取准确的信息。
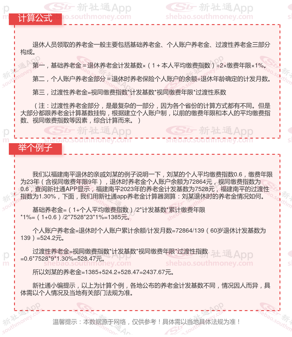
福建南平养老保险退休能领多少钱?(在线计算举例说明)

(备注:数据仅供参考,具体以当地有关法规为准)
养老保险个人账户怎么查询?几种方法任您选择
福建南平养老保险的查询方法有以下几种:
1、微信查询:
打开微信,点击“钱包”。
在“腾讯服务”中找到“城市服务”。
点击进入后,可以看到“社保查询”入口。
点击进入后,输入自己的身份证号码和密码,即可查询。
2、支付宝查询:
打开支付宝,点击“更多”。
找到“便民生活”栏,点击“城市服务”。
点击“社保查询”,输入相关信息进行查询。
3、网上查询:
登录所在城市的社会保险业务网站。
点击“个人社保信息查询”窗口,输入本人身份证和密码(密码可能是社保证编号或者身份证出生年月)。
查询本人参保信息。
4、电话查询:
拨打综合服务电话“12333”进行方案咨询和信息查询。
5、自助终端查询:
在各地社会保险事业管理中心在业务经办大厅中设立的自助终端进行查询。
参保人员可以凭借本人的第二代身份证原件,通过终端设备的证件感应区,查询到自己的养老保险缴费和记账情况。
6、社保中心查询:
携带身份证到各区社会保险经办机构业务办理大厅查询。
7、APP查询:
下载并安装相关社保APP,登录后进行查询。
请注意,不同地区的查询方式可能有所不同,可以根据当地社保部门提供的渠道进行查询。同时,为了保证个人信息的安全,避免使用不可信的查询方式。在查询过程中,如果遇到任何问题或疑虑,可以直接联系当地的社保部门或相关机构进行咨询。
以上就是福建南平养老保险缴费全部内容,希望对您有帮助,欢迎关注新社通app解锁更多社保专业资讯。