据新社通小编了解,广西玉林养老缴费基数直接关系要用户的养老保险的缴费比例。通常情况下,养老保险缴费基数是参保人员上一年申报个人所得会的工资和薪金税项的月平均额,由此可见,养老保险缴费基数是和个人的工资挂钩的。在进行养老保险缴费的时候,是根据缴费基数来计算的,那么广西玉林养老保险缴费比例单位和个人分别是多少?下面随新社通app小编一起来看看详情。
广西玉林养老保险缴费基数2023-2024年最新标准(最低)
据新社通app显示,广西玉林职工养老保险最低缴费基数为:4053.6元;单位和个人的缴费比例分别为:16%、8%;
个人缴费金额:324.29元,单位缴费金额:648.58元,每月合计缴费:972.87元。
(注:本文数据仅供参考,具体以当地缴费标准为准)
广西玉林养老保险每月缴费金额的计算方法
据新社通app获悉,以广西玉林企业职工为例,职工养老保险的缴费金额计算方式通常涉及两个主要部分:企业缴费部分和职工个人缴费部分。以下是一个具体的计算示例:
假设广西玉林某企业职工小明的月工资为4053.6元,广西玉林的养老保险缴费法规:
企业缴费额:按照企业职工工资总额的16%缴纳。因此,企业为小明缴纳的养老保险费为4053.6元 × 16% = 648.58元。
职工个人缴费额:通常基于一个核定的缴费基数来计算,这个基数可能基于省或市的平均工资水平设定。假设该地区的核定缴费基数范围是职工工资的60%至300%,而小明的缴费基数为4053.6。按照8%%的缴费比例,小明个人需要缴纳的养老保险费为4053.6元 × 8% =324.29元。
据新社通app养老保险计算器显示,小明每月需要缴纳的养老保险总金额为648.58元(企业部分)+ 324.29元(个人部分)= 972.87元。
》点击新社通app养老保险计算器,轻松测算你的养老保险缴纳金额!需要注意的是,具体的缴费比例和基数范围可能因地区和方案的不同而有所差异。因此,在实际计算时,需要参考当地的具体法规。
此外,对于个体劳动者(包括个体工商户和自由职业者),他们的养老保险缴费额通常按照核定的缴费基数乘以一个固定的缴费比例(如18%)来计算。具体的缴费基数和比例也需要根据当地方案来确定。
广西玉林养老金如何查询个人账户余额?
养老保险退保条件有哪些?
【1】职工去世
如果职工在退休之前就去世了,养老保险个人帐户的累计额也可以一次性结算出来,由法定继承人领取。如果是在退休后领取养老金的期间去世,那么该职工个人账户里未领取完的余额也可以一次性结算出来,由法定继承人领取。
【2】达到法定退休年龄
当办理了养老保险的职工达到了法定退休年龄,但又没有缴满法定的15年时可以去社保经办机构申请终止职工基本养老保险关系,将个人账户储存额一次性结算退还给本人。
【3】离境、移民定居
如果职工在办理了职工基本养老保险之后,要去境外定居生活或者直接移民的话,也可以在离境的时候向社保经办机构申请终止职工基本养老保险关系,让社保经办机构将个人账户储存额一次性结算退还给本人。
总的来说,社保中的养老保险可以退保的。但是是有条件的,并不是想要退保就能立刻退保的。在没有缴纳满15年养老保险,同时不愿意把剩下的年份缴纳满,那么是可以申请把个人养老账户的所有钱退回到自己个人账户的。
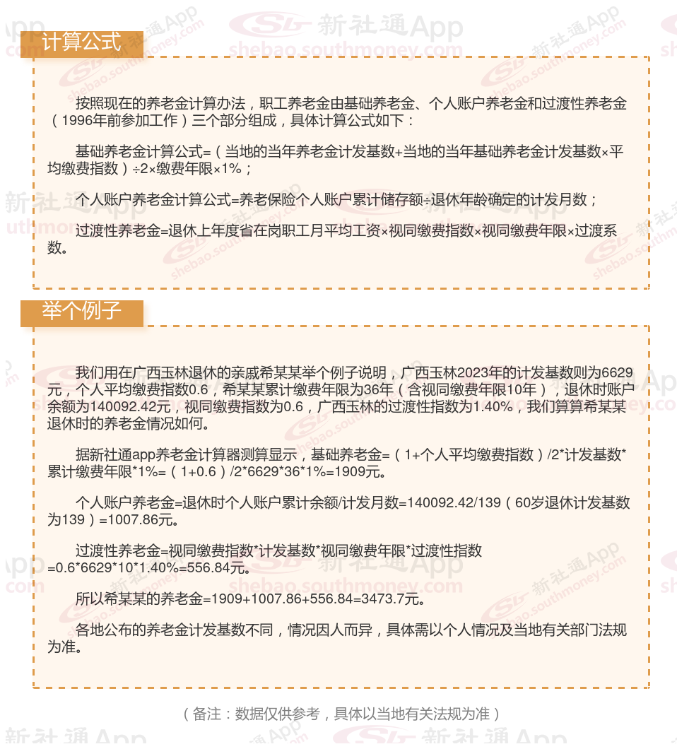
广西玉林社保退休能领多少钱?(在线计算举例说明)

(备注:数据仅供参考,具体以当地有关法规为准)
以上就是广西玉林养老保险缴费全部内容,希望对您有帮助,欢迎关注新社通app解锁更多社保专业资讯。