据新社通app获悉,职工养老保险是我国基本养老保险体系的重要组成部分,它采取的是单位与个人共同缴费的机制。一般而言,个人的缴费比例为8%。在常规情况下,单位所缴纳的养老保险费用会直接汇入养老保险统筹基金账户中,用于整个养老保险体系的资金积累和运作。那么,四川广安养老保险2023-2024年缴费标准是多少?下面随新社通app小编一起来看看详情吧。
据新社通app显示,四川广安养老保险缴费基数2023-2024年最新标准如下:
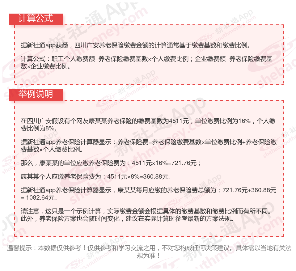
根据有关法规,四川广安企业职工基本养老保险缴费基数暂按不低于4511元;
缴费比例:其中单位承担16%,个人承担8%。
按照单位16%+个人8%的缴费费率,养老保险缴费合计不低于1082.64元/月(单位721.76元+个人360.88元)。
(注:本文数据仅供参考,具体以当地缴费标准为准)
四川广安养老保险一个月要交多少钱?

四川广安养老金计算公式2024年计算方法(在线计算器)

养老金计发月数是什么意思?
养老金计发月数指的是养老金待遇计划发放的月数。这个数值是根据城镇人口平均估计寿命、退休年龄以及基金投资收益率等多个因素来确定的。目前,我国60岁、55岁和50岁退休职工的个人账户养老金的计发月数分别为139个月、170个月和195个月。
然而,这个计发月数并非一成不变。随着记账利率的变化、退休金增长方案的调整以及人均预期寿命的延长等因素,养老金计发月数可能会发生变化。因此,具体的养老金计发月数应以当时的法规为准。
为了获取最准确的信息,建议定期查阅相关的方案或咨询当地的社保部门。同时,了解养老金计发月数的含义和影响因素,也有助于更好地规划个人的养老保险。

温馨提示:本数据仅供参考!具体需以当地有关法规为准!
以上就是四川广安养老保险缴费全部内容,希望对您有帮助,欢迎关注新社通app解锁更多社保专业资讯。