据新社通app获悉,职工养老保险是我国基本养老保险体系的重要组成部分,它采取的是单位与个人共同缴费的机制。一般而言,个人的缴费比例为8%。在常规情况下,单位所缴纳的养老保险费用会直接汇入养老保险统筹基金账户中,用于整个养老保险体系的资金积累和运作。那么,江苏连云港养老保险2023-2024年缴费标准是多少?下面随新社通app小编一起来看看详情吧。
江苏连云港缴费基数2023-2024年最新标准(最低)一个月要交多少钱?


养老保险有什么用?
缴纳养老保险可以享受基本养老金的待遇,为自己的退休养老生活提供一份基本的收入,缴纳养老保险一般需要累计缴纳15年,才能享受待遇,养老保险缴纳越多,获得的养老金越多,如果条件允许,可以选择多缴几年。
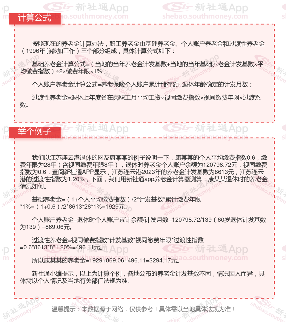
江苏连云港养老金计算公式2024年最新计算器 社保退休能领多少钱?

(备注:数据仅供参考,具体以当地有关法规为准)
以上就是江苏连云港养老保险缴费全部内容,希望对您有帮助,欢迎关注新社通app解锁更多社保专业资讯。