据新社通app获悉,职工在正式上班并转正后,最重视的就是自己的福利待遇。特别是公司代为缴纳的五险一金,很多职工都会去查询五险一金的相关缴纳情况。养老保险是给予的福利待遇,用人单位是必须按照标准给职工缴纳的。那么,广东东莞养老金能领多少钱?职工养老保险缴费基数2023-2024年最新标准是多少。
广东东莞养老保险缴费基数2023-2024最新标准如下

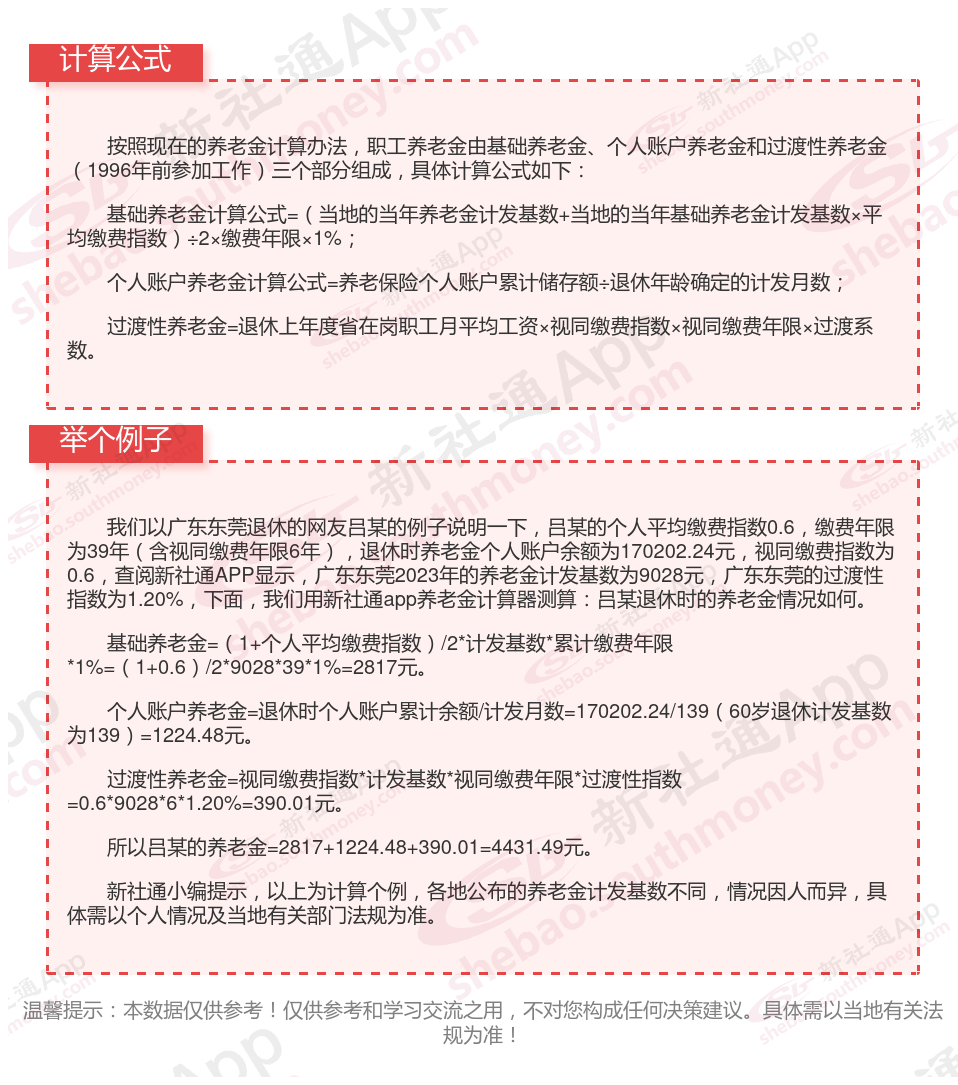
广东东莞社保退休能领多少钱?(在线计算举例说明)

》点击新社通app养老金计算器,轻松测算你的养老金!
温馨提示:本数据源于网络,仅供参考!具体需以当地具体法规为准!
养老保险缴费满多少年可以退休?
至少15年。若参保人想要在退休后领取养老金,至少需要缴纳养老保险满15年。但这不意味着参保人缴纳满15年的养老保险之后,就可以随意不再缴纳。
根据相关法规,在职员工正在工作的,无论其养老保险是否缴纳满15年,单位和个人都有义务继续缴费,直至退休。而对于灵活就业人员来说,养老保险缴纳满15年的,可以自行确定接下来是否继续缴费。
养老保险缴费越多越好吗?
是的。职工养老保险遵循“多缴多得,长缴多得”原则,在其他关于养老金计发因素不变的情况下,缴费年限越长,养老保险待遇就相对越高。因此,在经济条件充足的情况下,建议参保人多缴长缴,这样才可以更好保证自己老年生活水平。
以上就是广东东莞养老保险缴费全部内容,希望对您有帮助,欢迎关注新社通app解锁更多社保专业资讯。