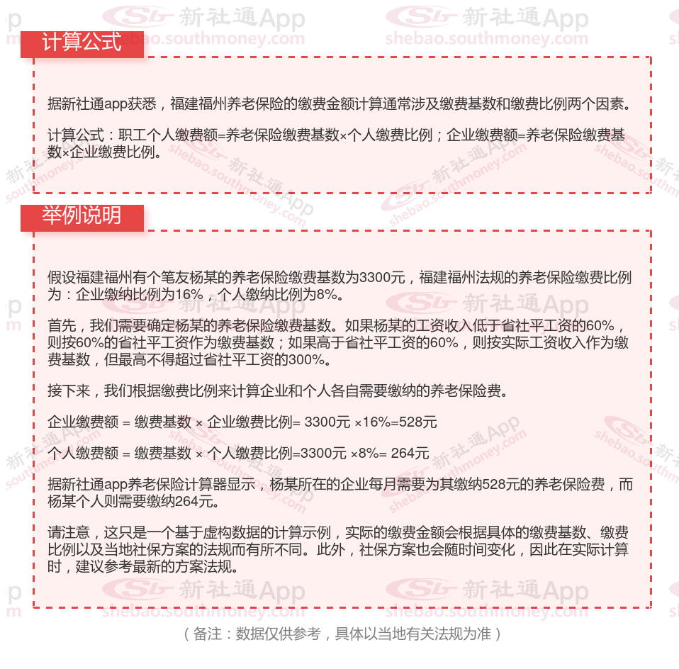
据新社通app获悉,职工基本养老保险是社会保险中的一个险种。养老保险待遇是多缴多得、长缴多得。但确确实实还是有很多人就是只缴纳养老保险15年,退休就能领养老金,这种情况下能领多少养老金呢?福建福州养老保险缴费标准是什么样的?跟着新社通app小编一起来看看吧。
养老保险一个月要交多少钱?福建福州缴费基数2023-2024年最新标准(最低)


福建福州养老金计算工资2024年最新计算器 社保退休能领多少钱?
退休人员的养老金=个人账户养老金+基础养老金+过渡性养老金,
基础养老金=(1+个人平均缴费指数)/2*计发基数*累计缴费年限*1%
个人账户养老金=退休时个人账户累计余额/计发月数
过渡性养老金=视同缴费指数*计发基数*视同缴费年限*过渡性系数
其中,计算公式不相同,我们用在福建福州退休网友举个例子说明一下,福建福州2023年的计发基数则为7528元,个人平均缴费指数0.6,该网友累计缴费年限为41年(含视同缴费年限7年),退休时账户余额为129888元,视同缴费指数为0.6,福建福州的过渡性指数为1.30%,我们算算这位网友退休时的养老金情况如何。
据新社通app养老金计算器测算显示,基础养老金=(1+个人平均缴费指数)/2*计发基数*累计缴费年限*1%=(1+0.6)/2*7528*41*1%=2469元。
个人账户养老金=退休时个人账户累计余额/计发月数=129888/139(60岁退休计发基数为139)=934.45元。
过渡性养老金=视同缴费指数*计发基数*视同缴费年限*过渡性指数=0.6*7528*7*1.30%=411.03元。
所以这位福建福州退休人员的养老金=2469+934.45+411.03=3814.48元。
各地公布的养老金计发基数不同,情况因人而异,具体需以个人情况及当地有关部门法规为准。
(备注:数据仅供参考,具体以当地有关法规为准)
以上就是福建福州养老保险缴费全部内容,希望对您有帮助,欢迎关注新社通app解锁更多社保专业资讯。