据新社通app获悉,养老保险是为居民退休后的经济来源提供保证的保险,对于单位职工而言,由用人单位和职工本人共同缴纳养老保险,保费较高;而居民的养老保险保费是由居民个人承担。不管是职工养老保险还是居民养老保险,保费都需要通过养老保险缴费基数计算得出。下面随新社通app小编一起来看看浙江丽水养老金缴费标准2023-2024最新基数比例是多少!
浙江丽水养老保险缴费基数2023-2024年最新标准(最低)
据新社通app显示,浙江丽水养老保险缴费基数2023-2024年最新标准如下:
根据有关法规,浙江丽水企业职工基本养老保险缴费基数暂按不低于4462元;
缴费比例:其中单位承担15%,个人承担8%。
按照单位15%+个人8%的缴费费率,养老保险缴费合计不低于1026.26元/月(单位669.3元+个人356.96元)。
(注:本文数据仅供参考,具体以当地缴费标准为准)
浙江丽水养老保险每月缴费金额的计算方法
据新社通app获悉,浙江丽水2024年职工养老保险缴费金额的计算涉及到缴费基数和缴费比例两个关键因素。
以下是一个计算养老保险缴费金额的示例:
以王某为例,假设他的养老保险缴费基数为4462元,单位缴费比例为15%,个人缴费比例为8%,试算一下王某每月要交多少钱养老保险?
据新社通app养老保险计算器显示,单位缴费金额=缴费基数×单位缴费比例=4462元×15%=669.3元/月。
据新社通app养老保险计算器显示,个人缴费金额=缴费基数×个人缴费比例=4462元×8%=356.96元/月。
因此,王某每月的养老保险缴费总额为1026.26元,其中单位缴纳669.3元,个人缴纳356.96元。
》社保网小编提示,“新社通app养老金计算器”可以轻松测算您的养老保险要交多少钱!以下是操作链接!请注意,这只是一个简单的示例,具体的缴费基数和缴费比例可能因地区和方案的不同而有所差异。因此,在实际计算时,需要根据当地的具体方案来确定。同时,这只是一个基础的计算示例,实际的养老保险制可能还包含其他因素,如个人账户的积累、单位缴费等。
对于城镇个体工商户和灵活就业人员,他们的缴费基数通常为当地上年度在岗职工平均工资,缴费比例也是固定的。而对于新招职工,其缴费基数则以其起薪当月的工资收入为准,从第二年起,则按照上一年实发工资的月平均工资作为缴费基数。
总的来说,养老保险缴费金额的计算是一个相对复杂的过程,需要综合考虑多个因素。因此,在实际操作中,建议咨询当地社保部门或相关机构,以获取准确的计算结果。
浙江丽水养老金如何查询个人账户余额?
养老保险可以领多少年
养老保险在退休之后就可以领取养老金,一般是活多久就可以领多久,也就是可以终身领取。不管是缴纳的城镇职工养老保险还是居民养老保险,都是可以终身领取。
想要终身领取养老保险,用户缴纳的养老保险需要达到一定的年限,否则无法领取退休养老金。用户缴纳了养老保险后,如果发生意外身故了,那么可以由继承人直接一次性取出养老金。
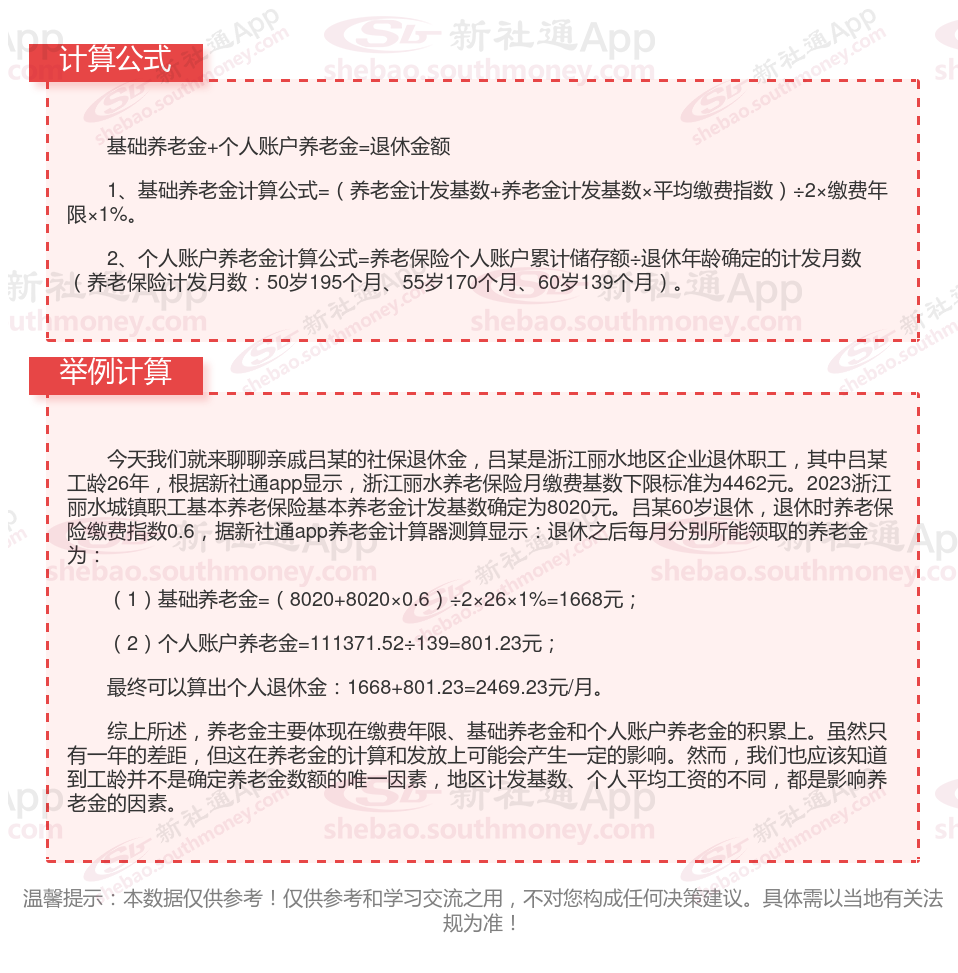
浙江丽水社保退休能领多少钱?(在线计算举例说明)

(备注:数据仅供参考,具体以当地有关法规为准)
以上就是浙江丽水养老保险缴费全部内容,希望对您有帮助,欢迎关注新社通app解锁更多社保专业资讯。