湖北仙桃养老保险的缴费比例是多少?据新社通app获悉,养老保险一般就是指基本养老保险,是直接关系到我们退休之后领取到的养老金的。往往养老保险在缴费的时候都是按照一定比例来缴费的,那么,湖北仙桃养老保险缴费基数2023-2024最新标准来了,下面随新社通app小编一起了解详情吧。
湖北仙桃养老保险缴费基数2023-2024年最新标准(最低)一个月要交多少钱?举例说明
据新社通app显示,湖北仙桃养老保险缴费基数2023-2024年最新标准如下:
根据有关法规,湖北仙桃企业职工基本养老保险缴费基数暂按不低于3675元;
缴费比例:其中单位承担16%,个人承担8%。
按照单位16%+个人8%的缴费费率,养老保险缴费合计不低于882元/月(单位588元+个人294元)。
(注:本文数据仅供参考,具体以当地缴费标准为准)

养老保险缴费多少年可以退休领取养老金?
15年,根据相关法规,参保人缴纳养老保险满15年即可在退休后领取养老金。但这不意味着养老保险缴费满15年之后,参保人就可以放置不管,具体分以下两种情况:
【1】职工养老保险
根据相关法规,用人单位应当自用工之日起三十日内为其职工向社会保险经办机构申请办理社会保险登记。用人单位应当自行申报、按时足额缴纳社会保险费,非因不可抗力等法定事由不得缓缴、减免。另外,职工应当缴纳的社会保险费由用人单位代扣代缴。
简单理解,虽然职工社保已经缴满15年,满足目前申请基本养老保险待遇关于缴费年限的条件,但只要与单位存在劳动用工关系,就需要履行参加社保的法定义务。
【2】城乡居民养老保险
根据相关法规,参保人缴纳城乡居民养老保险满15年之后,可自行选择缴费或不缴费。当然,在参保人经济状况富裕的情况下,还是有必要缴纳的,毕竟参保人缴费越多,退休后可享受待遇越好。
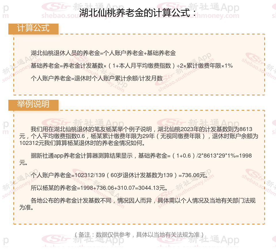
湖北仙桃养老保险退休能领多少钱?(在线计算举例说明)

》点击新社通app养老金计算器,轻松测算你的养老金!
温馨提示:本数据仅供参考!具体需以当地有关法规为准!
以上就是湖北仙桃养老保险缴费全部内容,希望对您有帮助,欢迎关注新社通app解锁更多社保专业资讯。