据新社通小编了解,养老保险是我国的一项基本社会保险,养老保险分为城乡居民养老保险和职工养老保险两种。城乡居民养老保险是按年缴费的,由用户自费;职工养老保险是按月缴费的,有单位和职工共同缴费。那么河南新乡养老保险单位和个人缴费比例分别是多少?下面随新社通app小编一起来了解一下。
河南新乡养老保险缴费基数2023-2024年最新标准(最低)一个月要交多少钱?举例说明

据新社通app获悉,河南新乡职工养老保险缴费金额的计算涉及到企业缴费额和职工个人缴费额两部分。以下是一个基于河南新乡的职工养老保险缴费金额计算示例:
假设河南新乡某企业职工小明的月工资为3579元。
企业缴费额计算:
企业每月按照其缴费总基数的20%缴纳养老保险费。由于小明的月工资为3579元,假设这个工资额就是企业的缴费总基数(注意,实际计算中可能需要根据省社平工资和法规的上下限进行调整)。
据新社通app养老保险计算器显示,企业每月为小明缴纳的养老保险费为:3579元 * 16% = 572.64元。
职工个人缴费额计算:
职工个人缴费额按照核定缴费基数的8%缴纳。核定缴费基数通常是根据职工的实际工资收入来确定的,但也需要根据省社平工资的60%至300%的范围内进行调整。
假设小明的核定缴费基数就是他的月工资3579元,据新社通app养老保险计算器显示,他的个人缴费额为:3579元 * 8% =286.32元。
据新社通app养老保险计算器显示,小明每月的养老保险缴费总额为:企业缴费额572.64元 + 个人缴费额286.32元 = 858.96元。
》社保网小编提示,“新社通app养老金计算器”可以轻松测算您的养老保险要交多少钱!以下是操作链接!
需要注意的是,以上计算示例仅供参考,实际缴费金额可能会因地区、方案、工资水平等因素而有所不同。另外,五险(包括养老保险、医疗保险、失业保险、工伤保险和生育保险)通常是捆绑缴纳的,所以小明实际扣除的社保费用可能还包括其他四项保险的费用。
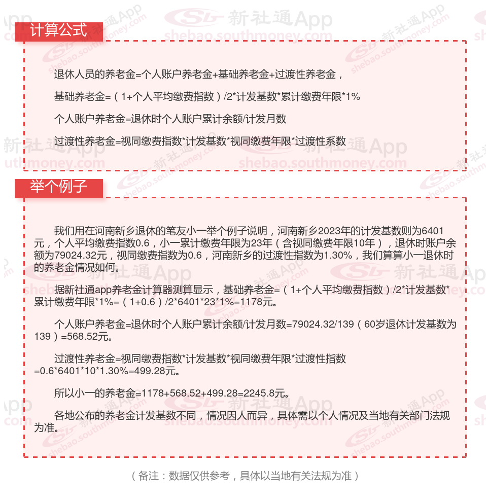
河南新乡养老保险退休能领多少钱?(在线计算举例说明)

》新社通小编提示,“新社通app养老金计算器”也可以计算养老金哦!以下是操作链接,点击即可轻松测算你的养老金!
(备注:数据仅供参考,具体以当地有关法规为准)
以上就是河南新乡养老保险缴费全部内容,希望对您有帮助,欢迎关注新社通app解锁更多社保专业资讯。