据新社通app获悉,养老保险是与参保人退休后的待遇相关的,只有达到了一定的缴费水平,退休后才能享受较好的待遇水平,也就是说缴费水平过低的话,那么未来能够享受的养老金水平也会比较低。而养老保险保费需要根据缴费基数确定。下面随新社通app小编一起来看看,江苏南京养老保险缴费标准2024年是多少?附养老金计算公式(在线计算器)。
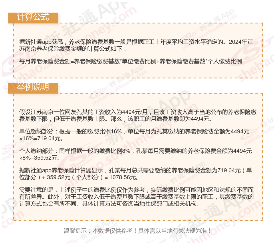
江苏南京养老保险缴费基数2023-2024年最新标准(最低)要交多少钱一个月?


社保退休能领多少钱?江苏南京养老金计算工资2024年最新计算器
江苏南京2024年退休能领多少钱的计算方法举例如下:
我们用江苏南京退休网友举个例子说明一下,江苏南京2023年的养老金计发基数为8613元,个人平均缴费指数0.6,该网友累计缴费年限为41年,退休时账户余额为176883.84元,我们算算这位网友退休能领多少钱。
据新社通app养老金计算器测算显示,基础养老金=(1+个人平均缴费指数)/2*计发基数*累计缴费年限*1%=(1+0.6)/2*8613*41*1%=2825元。
个人账户养老金=退休时个人账户累计余额/计发月数=176883.84/139(60岁退休计发基数为139)=1272.55元。
所以这位江苏南京退休人员的养老金=2825+1272.55=4097.55元。
各地公布的养老金计发基数不同,情况因人而异,具体需以个人情况及当地有关部门法规为准。
温馨提示:本数据源于网络,仅供参考!具体需以当地具体法规为准!
以上就是江苏南京养老保险缴费全部内容,希望对您有帮助,欢迎关注新社通app解锁更多社保专业资讯。