据新社通小编了解,养老保险是我国的一项基本社会保险,养老保险分为城乡居民养老保险和职工养老保险两种。城乡居民养老保险是按年缴费的,由用户自费;职工养老保险是按月缴费的,有单位和职工共同缴费。那么安徽黄山养老保险单位和个人缴费比例分别是多少?下面随新社通app小编一起来了解一下。
2023-2024安徽黄山养老保险缴费最新标准 算算一个月要交多少钱?

据新社通app显示,安徽黄山养老保险缴费基数2023-2024年最新标准如下:
缴费基数下限暂按不低于4227元/月执行。按照单位16%+个人8%的缴费费率,单位和个人养老保险缴费金额分别不低于676.32元/月、不低于338.16元/月。
(注:本文数据仅供参考,具体以当地缴费标准为准)
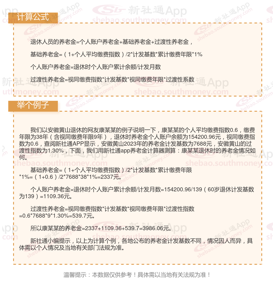
安徽黄山养老保险退休能领多少钱?(在线计算举例说明)

》点击新社通app养老金计算器,轻松测算你的养老金!
温馨提示:本数据源于网络,仅供参考!具体需以当地具体法规为准!
养老保险交的越多退休金越高吗?
养老保险是交的越多退休金就会越高。基本养老保险在缴费的时候遵循的时候“多缴多得,少缴少得”的原则。一般情况下用户可以通过延长养老保险的缴费时间、增加养老保险的缴费金额来达到增加养老保险账户金额的目的,往往缴费时间越多、缴费金额越高的用户,在达到法定退休年龄时领取的退休金就会越高。
当然退休金在领取的时候可能还会收到工龄工资的影响,但是往往养老保险的缴费年限长也就意味着用户的工龄时长,那么也是会直接体现在退休后的退休金额上面。
退休金的发放通常是先将养老保险个人账户里的资金进行平均发放,等到养老保险个人账户的钱用完之后,就会通过养老保险统筹基金向退休人员发放相应的养老金。
以上就是安徽黄山养老保险缴费全部内容,希望对您有帮助,欢迎关注新社通app解锁更多社保专业资讯。