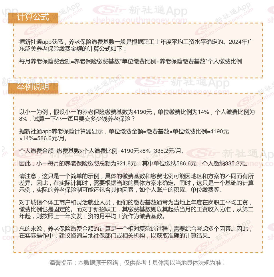
广东韶关养老保险的缴费比例是多少?据新社通app获悉,养老保险一般就是指基本养老保险,是直接关系到我们退休之后领取到的养老金的。往往养老保险在缴费的时候都是按照一定比例来缴费的,那么,广东韶关养老保险缴费基数2023-2024最新标准来了,下面随新社通app小编一起了解详情吧。
广东韶关养老保险缴费基数2023-2024年最新标准(最低)要交多少钱一个月?


社保退休能领多少钱?广东韶关养老金计算工资2024年最新计算器
据新社通app获悉: 广东韶关2024年退休能领多少钱的计算方法如下:
广东韶关退休人员的养老金=个人账户养老金+基础养老金+过渡性养老金
基础养老金=计发基数*(1+个人平均缴费指数)/2*累计缴费年限*1%
个人账户养老金=退休时个人账户累计余额/计发月数
过渡性养老金=视同缴费指数*计发基数*视同缴费年限*过渡性系数
我们用广东韶关退休网友举个例子说明一下,广东韶关2023年的养老金计发基数为9028元,个人平均缴费指数0.6,该网友累计缴费年限为21年,退休时账户余额为84470.4元,我们算算这位网友退休能领多少钱。
据新社通app养老金计算器测算显示:基础养老金=(1+个人平均缴费指数)/2*计发基数*累计缴费年限*1%=(1+0.6)/2*9028*21*1%=1517元。
个人账户养老金=退休时个人账户累计余额/计发月数=84470.4/139(60岁退休计发基数为139)=607.7元。
所以这位广东韶关退休人员的养老金=1517+607.7=2124.7元。
各地公布的养老金计发基数不同,情况因人而异,具体需以个人情况及当地有关部门法规为准。
温馨提示:本数据仅供参考!具体需以当地有关法规为准!
以上就是广东韶关养老保险缴费全部内容,希望对您有帮助,欢迎关注新社通app解锁更多社保专业资讯。