据新社通app获悉,养老保险是为居民退休后的经济来源提供保证的保险,对于单位职工而言,由用人单位和职工本人共同缴纳养老保险,保费较高;而居民的养老保险保费是由居民个人承担。不管是职工养老保险还是居民养老保险,保费都需要通过养老保险缴费基数计算得出。下面随新社通app小编一起来看看新疆昌吉养老金缴费标准2023-2024最新基数比例是多少!
新疆昌吉缴费基数2023-2024年最新标准(最低)一个月要交多少钱?


养老保险是累计15年还是连续15年?
养老保险是累计缴满十五年即可,并不需要连续缴纳。如果参保人员达到退休年龄,以及养老保险累计缴费满十五年的,可以按月领取基本养老金。累计缴费不足十五年的,可以缴费至满十五年。
而退休人员基本养老金的多少取决于缴费年限长短与缴费基数高低。新的养老金发放法规,缴费工资越高,缴费时间越长,退休后的养老保险待遇也就越高,今后正常待遇调整也越高,并非“只缴15年就可以了”。所以如果养老保险累计缴满15年,并且还没达到法定退休年龄,建议延长缴费期限,这样领取的养老金也会越多。
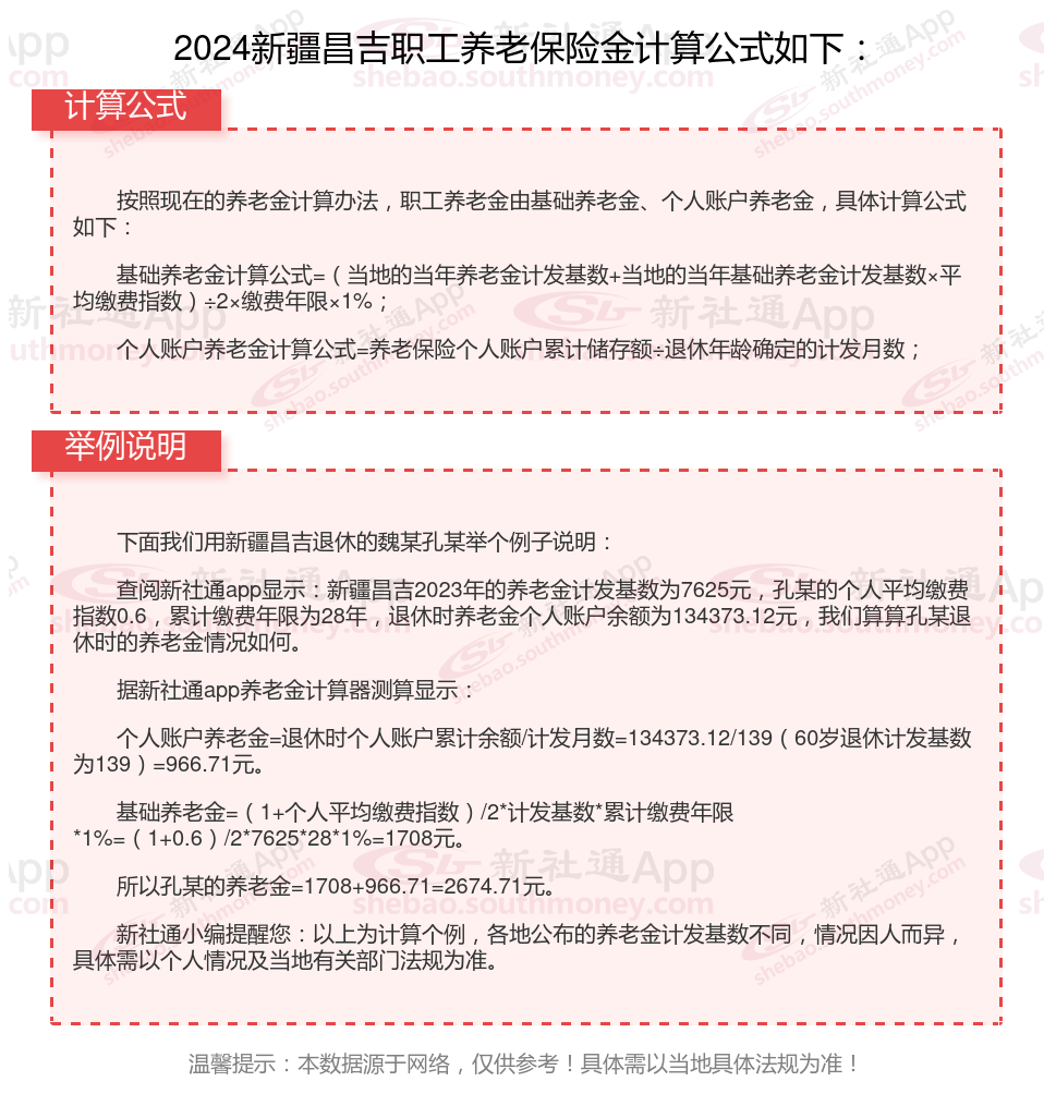
新疆昌吉养老金计算公式2024年最新计算器 社保退休能领多少钱?

温馨提示:本数据源于网络,仅供参考!具体需以当地具体法规为准!
以上就是新疆昌吉养老保险缴费全部内容,希望对您有帮助,欢迎关注新社通app解锁更多社保专业资讯。