据新社通小编了解,山西临汾养老缴费基数直接关系要用户的养老保险的缴费比例。通常情况下,养老保险缴费基数是参保人员上一年申报个人所得会的工资和薪金税项的月平均额,由此可见,养老保险缴费基数是和个人的工资挂钩的。在进行养老保险缴费的时候,是根据缴费基数来计算的,那么山西临汾养老保险缴费比例单位和个人分别是多少?下面随新社通app小编一起来看看详情。
2023-2024山西临汾养老保险缴费最新标准 算算一个月要交多少钱?

据新社通app显示,山西临汾养老保险缴费基数2023-2024年最新标准如下:
根据有关法规,山西临汾企业职工基本养老保险缴费基数暂按不低于4113元;
缴费比例:其中单位承担16%,个人承担8%。
按照单位16%+个人8%的缴费费率,养老保险缴费合计不低于987.12元/月(单位658.08元+个人329.04元)。
(注:本文数据仅供参考,具体以当地缴费标准为准)
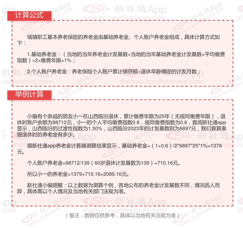
山西临汾养老保险退休能领多少钱?(在线计算举例说明)

》点击新社通app养老金计算器,轻松测算你的养老金!
温馨提示:本数据源于网络,仅供参考!具体需以当地具体法规为准!
哪些情况不用缴纳养老保险?
1、与退休人员签订劳动合同
《劳动合同法》第四十四条法规,劳动者开始依法享受基本养老保险待遇的,劳动合同终止。因此,企业不用为享受基本养老保险的返聘员工缴纳社保。
2、非独立劳动的兼职人员
非独立劳务的兼职人员是指在不脱离本职工作的情况下,利用业余时间从事第二职业;为第三方提供体力或脑力劳动支出。兼职人员本身有自己的工作,签订劳动合同和缴纳社会保险,均有工作单位办理,和兼职公司无关,因此无需缴纳社保。
3、聘用劳务派遣人员,并由接受企业支付薪资
劳务派遣单位派遣劳动者,应当与接受劳务派遣的用人单位签订劳务派遣协议。若劳务派遣协议中约定,劳务派遣人员的考勤和工资发放比照自有 员工处理,社保和公积金缴纳由劳务派遣公司缴纳,则应支付劳务派遣员工相应费用,不论在个人所得税还是企业所得税中均认定为工资薪金项目。派遣人员已由劳务派遣公司缴纳社保,企业可以不用为这部分人员缴纳。
以上就是山西临汾养老保险缴费全部内容,希望对您有帮助,欢迎关注新社通app解锁更多社保专业资讯。