据新社通app获悉,养老保险是为居民退休后的经济来源提供保证的保险,对于单位职工而言,由用人单位和职工本人共同缴纳养老保险,保费较高;而居民的养老保险保费是由居民个人承担。不管是职工养老保险还是居民养老保险,保费都需要通过养老保险缴费基数计算得出。下面随新社通app小编一起来看看湖北孝感养老金缴费标准2023-2024最新基数比例是多少!
湖北孝感养老保险缴费基数2023-2024最新标准来了
据新社通app显示,湖北孝感职工养老缴费基数是多少,2023-2024年湖北孝感养老保险基数明细如下:
养老缴费基数为:3675,个人缴费:294元,企业缴费:588元,合计缴费:882元。
(注:本文数据仅供参考,具体以当地缴费标准为准)
》点击新社通app养老保险计算器,轻松测算你的养老保险缴费金额!
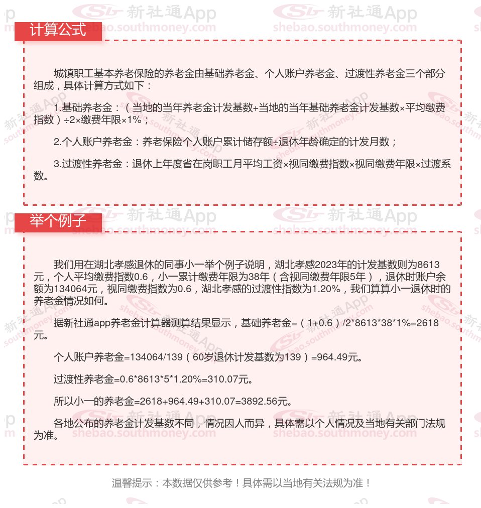
湖北孝感社保养老保险交满能领多少钱?(在线计算举例说明)

(备注:数据仅供参考,具体以当地有关法规为准)
养老保险是多交多得吗?
养老保险是多交多得,养老保险多交多得主要体现以下两方面:
1、缴费时间越长拿的越多。基本养老保险费用是按月缴纳的,一年为一个核算单位。缴纳时间越长,缴费年限越长。在计算养老金时,缴费年限非常重要,缴费年限越长,养老金数额越高。
2、每年缴纳的养老保险费的缴纳基数越高,拿的越多。缴费基数高,缴费金额就会增加,个人账户储存额就会随之增高。同时每年缴费基数高,就是历年缴费基数高,在计算养老金时,个人账户储存额和历年缴费基数也是重要影响因素。
总的来说,养老保险多交,退休时领取的养老金也就越多,当然对于灵活就业人员来说,养老保险还是根据自身情况缴纳,不要因为多交养老保险而增加了经济压力。
以上就是湖北孝感养老保险缴费全部内容,希望对您有帮助,欢迎关注新社通app解锁更多社保专业资讯。