据新社通小编了解,上海上海养老缴费基数直接关系要用户的养老保险的缴费比例。通常情况下,养老保险缴费基数是参保人员上一年申报个人所得会的工资和薪金税项的月平均额,由此可见,养老保险缴费基数是和个人的工资挂钩的。在进行养老保险缴费的时候,是根据缴费基数来计算的,那么上海上海养老保险缴费比例单位和个人分别是多少?下面随新社通app小编一起来看看详情。
上海上海养老保险缴费基数2023-2024年最新标准(最低一个月要交多少钱)
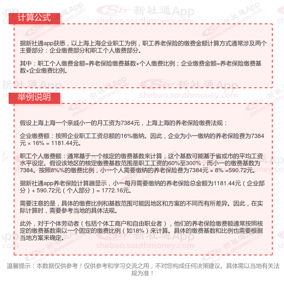
据新社通app显示,上海上海养老保险缴费基数2023-2024年最新标准如下:
缴费基数下限暂按不低于7384元/月执行。按照单位16%+个人8%的缴费费率,单位和个人养老保险缴费金额分别不低于1181.44元/月、不低于590.72元/月。
(注:本文数据仅供参考,具体以当地缴费标准为准)

上海上海养老金计算工资2024年最新计算器 社保退休能领多少钱?
2024上海上海职工养老保险金计算公式如下:
上海上海基础养老金+个人账户养老金+过渡性养老金=退休金额
1、基础养老金计算公式=(上海上海养老金计发基数+上海上海养老金计发基数×平均缴费指数)÷2×缴费年限×1%。
2、个人账户养老金计算公式=养老保险个人账户累计储存额÷退休年龄确定的计发月数(养老保险计发月数:50岁195个月、55岁170个月、60岁139个月)。
3、过渡性养老金=当年的养老金计发基数×视同缴费指数×视同缴费年限×过渡系数;
工龄41年养老金计算举例
假设,参保人A是上海上海地区企业退休职工,其中参保人A工龄41年,视同缴费年限8年,视同缴费指数0.6。那么,根据消息显示,上海上海养老保险月缴费基数下限标准为7384元。2023上海上海城镇职工基本养老保险基本养老金计发基数确定为12183元。参保人60岁退休,退休时养老保险缴费指数0.6,据新社通app养老金计算器测算显示:退休之后每月分别所能领取的养老金为:
(1)基础养老金=(12183+12183×0.6)÷2×41×1%=3996元;
(2)个人账户养老金=290634.24÷139=2090.89元;
(3)过渡性养老金=12183×0.6×8×1.20%=701.74元;
最终可以算出个人退休金:3996+2090.89+701.74=6788.63元/月。
综上所述,养老金主要体现在缴费年限、基础养老金和个人账户养老金的积累上。虽然只有一年的差距,但这在养老金的计算和发放上可能会产生一定的影响。然而,我们也应该知道到工龄并不是确定养老金数额的唯一因素,地区计发基数、个人平均工资的不同,都是影响养老金的因素。
温馨提示:本数据源于网络,仅供参考!具体需以当地具体法规为准!
延伸阅读:养老保险断交有什么影响?你知道吗?
养老保险断续交会对个人产生一定的影响,主要包括以下几个方面:
影响退休金金额:养老保险的缴费年限和缴费金额是计算退休金的重要因素。如果养老保险断续交,那么个人的累计缴费年限就会减少,导致最终领取的退休金金额减少。因为我国的基本养老金计发原则是“多缴多得,长缴多得”,缴费年限越短,领取的养老金就会越少。
影响养老金增长:每年退休基本养老金增长有定额调整、挂钩调整和高龄倾斜等,其中挂钩调整与缴费年限挂钩。如果养老保险断续交,那么每年养老金的增长额也会相应减少。
影响身故抚恤金:养老保险缴费年限与身故抚恤金直接相关,如果养老保险断续交,那么身故抚恤金也会相应减少。
影响社保补贴:对于符合一定条件的灵活就业人员(如4050人员、重度残疾人、低保户等),会给予一定的社保补贴。如果中断养老金缴费,可能无法申请这些补贴。
影响工龄工资:养老保险中断期间是不计算工龄的,因此以后的工龄工资会减少。工龄工资是工资的一个重要组成部分,特别是在工作年限久了之后,这部分工资会越来越多。
无法报销医药费:如果医保也随之断缴,那么在大部分地区,从断缴的第二个月开始就无法再使用医保进行报销。这意味着在生病住院时,所有的医疗费用都需要自己承担。
因此,建议参保人员按时足额缴纳养老保险费用,避免断续交带来的不利影响。如果确实存在困难无法按时缴纳,可以及时向相关部门咨询并申请缓缴或补缴。
以上就是上海上海养老保险缴费全部内容,希望对您有帮助,欢迎关注新社通app解锁更多社保专业资讯。