据新社通app获悉,一般情况下养老保险的缴费金额是根据当下的一个养老缴费基数来计算的。不同地区以及不同年份的养老缴费基数都是不一样的,每年都可以看到各地的养老缴费基数调整的消息。那么四川德阳养老缴费基数究竟是什么?下面随新社通app小编一起来看看四川德阳养老保险缴费比例个人和单位2024是多少!
四川德阳养老保险缴费基数2023年最新标准 一个月最低要交多少钱?举例说明

据新社通app获悉,四川德阳2024年养老保险缴费金额的计算方法可以根据不同的参保类型有所差异。以下是企业职工参保缴费金额计算方法的举例:
企业职工养老保险:
企业养老保险缴费额=核定的养老保险缴费基数×缴费比例。
职工养老保险个人缴费额=核定养老保险缴费基数×缴费比例。
举例:假设某企业职工养老保险核定缴费基数为4511元,企业缴费比例为:16%,个人缴费比例为:8%。据新社通app养老保险计算器显示,企业需缴纳721.76元,职工个人需缴纳360.88元。
》点击新社通app养老保险计算器,轻松测算你的养老保险缴纳金额!请注意,这些只是示例性的计算,实际的缴费金额会根据具体的缴费基数、缴费比例以及地区的法规而有所不同。此外,随着时间的推移,缴费比例和基数也可能会进行调整,因此建议参考当地社保部门或相关机构公布的最新方案和法规进行计算。
对于养老保险缴费金额的具体计算,还需要考虑其他因素,如缴费年限、缴费基数的上下限等。为了确保计算的准确性,建议咨询当地社保部门或专业机构进行详细的计算和咨询。
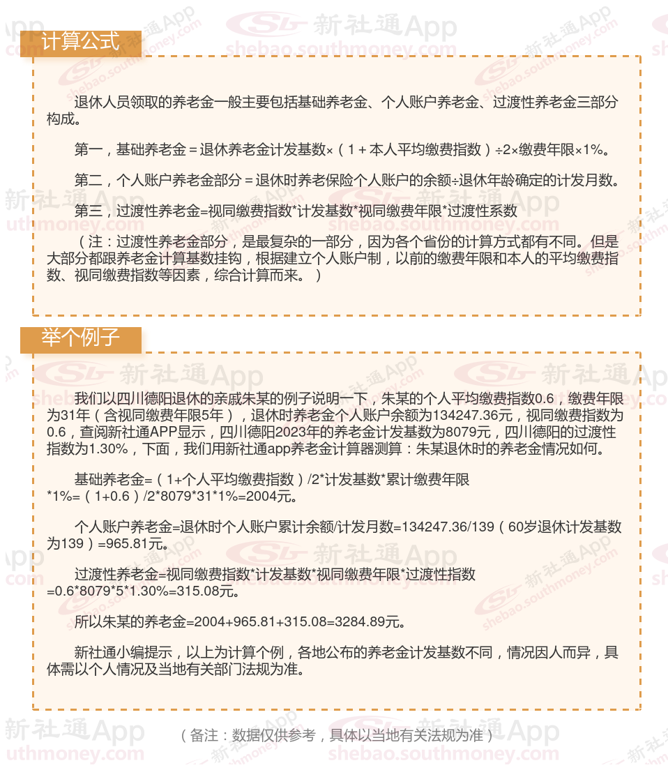
四川德阳养老保险退休能领多少钱?(在线计算举例说明)

(备注:数据仅供参考,具体以当地有关法规为准)
养老保险个人账户怎么查询?几种方法任您选择
四川德阳养老保险的查询方法主要有以下几种:
社保中心查询:如果不清楚自己的社保账号,可以携带身份证到各区社会保险经办机构业务办理大厅查询。
上网查询:登陆所在城市社会保险业务网站,点击“个人社保信息查询”窗口,输入本人身份证和密码(密码通常是社保证编号或者身份证出生年月),即可查询参保信息。
电话查询:拨打综合服务电话“12333”进行方案咨询和信息查询。也可以拨打当地社保中心统一咨询电话,根据提示操作查询养老保险缴费的基本情况。
账单查核:养老保险经办机构每年会打印来发放参保职工上年度的养老保险个人账户清单,应认真核对清单中记录的缴费情况与实际工资情况是否相符,如有问题及时向单位提出。
支付宝查询:在城市服务中选择“社保”中的“社保查询”选项,同意相关条款后,可以查询到个人社保编号、当前所缴险种以及基本养老保险的个人账户累计储存额和记账金额。
微信查询:在微信的“支付”-“城市服务”中,选择所在城市的社保功能,进入后查询相关信息。
手机银行查询:通过手机银行APP绑定社保卡,也可以查询到社保卡余额等资料。
无论选择哪种查询方式,都应确保个人信息的安全,不要随意将社保卡借给他人使用,以免影响到自身权益。同时,查询时如有疑问或发现问题,应及时与相关部门或单位联系,以便及时纠正和处理。
以上就是四川德阳养老保险缴费全部内容,希望对您有帮助,欢迎关注新社通app解锁更多社保专业资讯。