据新社通app获悉,职工基本养老保险是社会保险中的一个险种。是为了保证劳动者在年老、失业、患病、工伤、生育而减少劳动收入时给予经济补偿的一项优惠方案。那你知道新疆乌鲁木齐养老保险缴费标准是什么样的吗?社保退休能领多少钱?下面随新社通app小编一起来看看详情。
新疆乌鲁木齐养老保险缴费基数2023年最新标准 一个月最低要交多少钱?举例说明

据新社通app获悉,新疆乌鲁木齐养老保险缴费金额的计算通常基于养老保险缴费基数和缴费比例。以下是一个简单的计算举例:
假设新疆乌鲁木齐某职工的养老保险缴费基数为4999元,企业缴费比例为16%,职工个人缴费比例为8%。
企业缴费额:核定的企业职工工资总额(即养老保险缴费基数) ×企业缴费比例。计算为:4999元 × 16% =799.84元。
职工个人缴费额:核定的缴费基数 ×个人缴费比例。计算为:4999元 × 8% = 399.92元。
据新社通app养老保险计算器显示,该职工每月的养老保险缴费总额为:企业缴费额799.84元 + 职工个人缴费额399.92元 = 1199.76元。
请注意,这只是一个简单的计算示例,实际的养老保险缴费金额计算可能会因地区、方案、工资水平等因素有所不同。具体的计算方法和比例可能会根据当地的法规和方案进行调整,因此在实际计算时,应参考当地社保局或相关部门的法规。
》点击新社通app养老保险计算器,轻松测算你的养老保险缴纳金额!
此外,养老保险缴费金额还可能涉及到补缴、调整等情况,具体情况需要根据个人实际情况和当地方案进行确定。如果您有具体的计算需求或疑问,建议咨询当地社保局或相关部门以获取准确的信息。
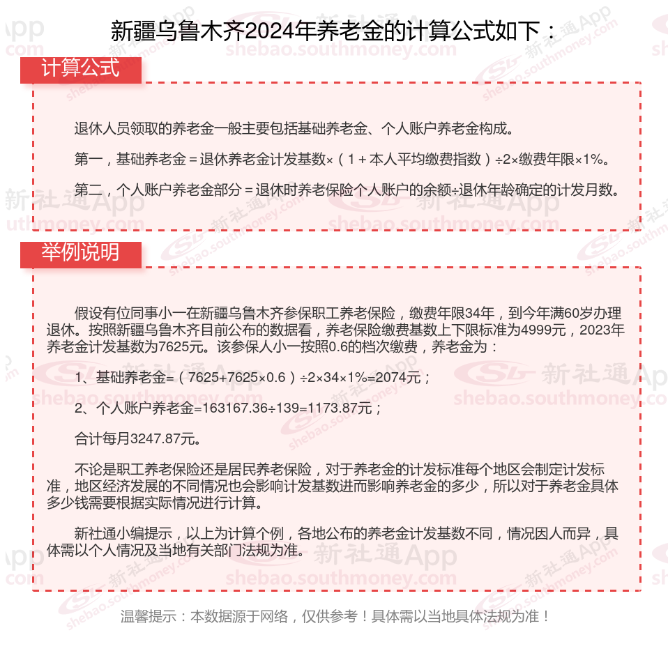
新疆乌鲁木齐养老保险退休能领多少钱?(在线计算举例说明)

温馨提示:本数据仅供参考!具体需以当地有关法规为准!
养老保险个人账户怎么查询?几种方法任您选择
养老保险个人账户的查询方法主要有以下几种:
1、网上查询:
参保人可以直接登录当地的社保局网站或APP,找到养老保险查询板块。
输入自己的身份证号码、社保卡的密码以及验证码,就可以查询到自己的社会养老保险账户余额以及缴费信息了。
需要注意的是,首次登录时可能需要修改初始密码(通常是123456或本人身份证最后六位数字),修改密码后重新登录才能查询到相关信息。
在网上查询时,一定要确保填写的个人信息准确无误,并保护好个人信息,避免随意泄露。
2、电话查询:
参保人可以直接拨打社保服务热线电话12333,或者所在地区号+12333,接通后转人工服务。
向工作人员提供自己的身份信息,然后请求查询养老保险的个人账户详细情况。
通过电话咨询,可以了解到大家想要查询的相关问题。
3、社保大厅查询:
参保人携带身份证和社保卡直接去当地的社保大厅服务窗口。
向工作人员提供身份信息,然后请求查询养老保险的个人账户详细情况。
在社保大厅查询时,要妥善保管好身份证和社保卡,避免丢失造成不必要的损失。
此外,有些地区还支持通过手机银行APP进行绑定查询,具体可咨询当地社保局或银行。无论使用哪种查询方式,都要注意保护好自己的个人信息和社保卡安全,避免造成不必要的损失。
以上就是新疆乌鲁木齐养老保险缴费全部内容,希望对您有帮助,欢迎关注新社通app解锁更多社保专业资讯。