据新社通app获悉,广西崇左养老保险待遇是多缴多得、长缴多得。但确确实实还是有很多人就是只缴纳养老保险15年,就静待退休领养老金,这种情况下能领多少养老金呢?广西崇左现在养老保险要交多少钱一个月?下面就随新社通app小编一起来看看详情。
广西崇左养老保险缴费基数2023-2024年最新标准(最低一个月要交多少钱)
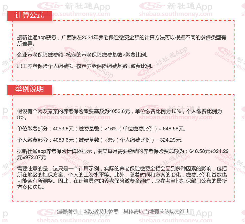
据新社通app显示,广西崇左职工养老保险最低缴费基数为:4053.6元;单位和个人的缴费比例分别为:16%、8%;
个人缴费金额:324.29元,单位缴费金额:648.58元,每月合计缴费:972.87元。
(注:本文数据仅供参考,具体以当地缴费标准为准)

广西崇左养老金计算工资2024年最新计算器 社保退休能领多少钱?
广西崇左2024年养老金的计算公式如下:
退休人员领取的养老金一般主要包括基础养老金、个人账户养老金、过渡性养老金三部分构成。
第一,广西崇左基础养老金=退休养老金计发基数×(1+本人平均缴费指数)÷2×缴费年限×1%。
第二,广西崇左个人账户养老金部分=退休时养老保险个人账户的余额÷退休年龄确定的计发月数。
第三,广西崇左过渡性养老金部分,是最复杂的一部分,因为各个省份的计算方式都有不同。但是大部分都跟养老金计算基数挂钩,根据建立个人账户制,以前的缴费年限和本人的平均缴费指数、视同缴费指数等因素,综合计算而来。
我们以广西崇左退休网友的例子简单说明:
广西崇左2023年的计发基数则为6629元,个人平均缴费指数0.6,该网友累计缴费年限为18年(无视同缴费年限),退休时账户余额为70046.21元,我们算算这位网友退休时的养老金情况如何。
据新社通app养老金计算器测算显示:基础养老金=(1+个人平均缴费指数)/2*计发基数*累计缴费年限*1%=(1+0.6)/2*6629*18*1%=955元。
个人账户养老金=退休时个人账户累计余额/计发月数=70046.21/139(60岁退休计发基数为139)=503.93元。
所以这位广西崇左退休人员的养老金=955+503.93=1458.93元。
各地公布的养老金计发基数不同,情况因人而异,具体需以个人情况及当地有关部门法规为准。
温馨提示:本数据源于网络,仅供参考!具体需以当地具体法规为准!
延伸阅读:养老保险断交有什么影响?你知道吗?
养老保险断续交会对个人产生一定的影响,主要包括以下几个方面:
影响退休金金额:养老保险的缴费年限和缴费金额是计算退休金的重要因素。如果养老保险断续交,那么个人的累计缴费年限就会减少,导致最终领取的退休金金额减少。因为我国的基本养老金计发原则是“多缴多得,长缴多得”,缴费年限越短,领取的养老金就会越少。
影响养老金增长:每年退休基本养老金增长有定额调整、挂钩调整和高龄倾斜等,其中挂钩调整与缴费年限挂钩。如果养老保险断续交,那么每年养老金的增长额也会相应减少。
影响身故抚恤金:养老保险缴费年限与身故抚恤金直接相关,如果养老保险断续交,那么身故抚恤金也会相应减少。
影响社保补贴:对于符合一定条件的灵活就业人员(如4050人员、重度残疾人、低保户等),会给予一定的社保补贴。如果中断养老金缴费,可能无法申请这些补贴。
影响工龄工资:养老保险中断期间是不计算工龄的,因此以后的工龄工资会减少。工龄工资是工资的一个重要组成部分,特别是在工作年限久了之后,这部分工资会越来越多。
无法报销医药费:如果医保也随之断缴,那么在大部分地区,从断缴的第二个月开始就无法再使用医保进行报销。这意味着在生病住院时,所有的医疗费用都需要自己承担。
因此,建议参保人员按时足额缴纳养老保险费用,避免断续交带来的不利影响。如果确实存在困难无法按时缴纳,可以及时向相关部门咨询并申请缓缴或补缴。
以上就是广西崇左养老保险缴费全部内容,希望对您有帮助,欢迎关注新社通app解锁更多社保专业资讯。