据新社通app获悉,养老保险是与参保人退休后的待遇相关的,只有达到了一定的缴费水平,退休后才能享受较好的待遇水平,也就是说缴费水平过低的话,那么未来能够享受的养老金水平也会比较低。而养老保险保费需要根据缴费基数确定。下面随新社通app小编一起来看看,湖北仙桃养老保险缴费标准2024年是多少?附养老金计算公式(在线计算器)。
湖北仙桃养老保险缴费基数2023-2024年最新标准(最低)

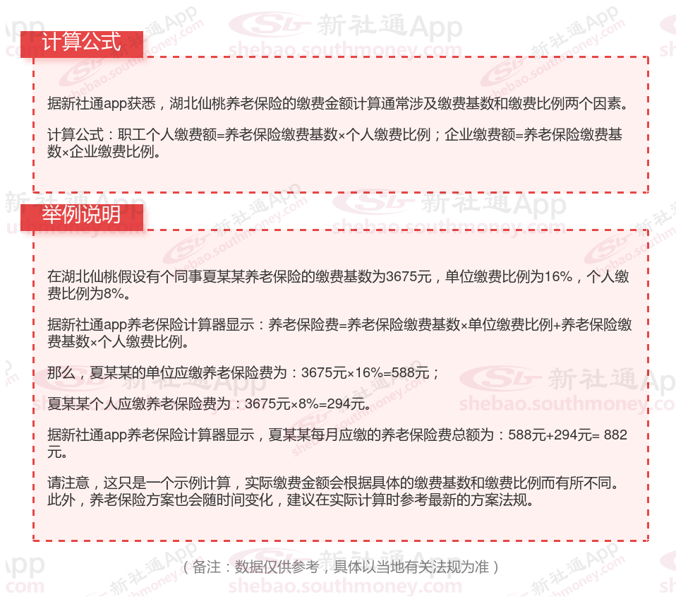
湖北仙桃养老保险一个月要交多少钱?举例说明

温馨提示:本数据源于网络,仅供参考!具体需以当地具体法规为准!
养老保险个人账户怎么查询?几种方法任您选择
养老金账户一般指的是个人养老金账户。职工平时缴纳的职工社保中的养老保险,大部分进入到统筹账户,一小部分钱进入到个人养老金账户里。
养老金如何查询个人账户余额?
【1】社保中心查询
如果领取者对自己的社保余额不清楚,可以携带身份证到各区社会保险经办机构业务办理大厅查询。
【2】上网在线查询
用户可以登录所在城市的社会保险业务网站,点击【个人社保信息查询】窗口,输入本人身份证和密码,就可以以查看本人参加的保险信息以及余额了。
【3】电话咨询
想要查询个人账户余额的用户可以拨打综合服务电话,在拨打【12333】之后进行方案咨询和信息查询。
总的来说,以上三种方法都可以查询到养老金个人账户的余额。需要注意的是,个人养老金账户在退休前是不能使用的,只能在退休之后使用。
以上就是湖北仙桃养老保险缴费全部内容,希望对您有帮助,欢迎关注新社通app解锁更多社保专业资讯。