据新社通app获悉,一般情况下养老保险的缴费金额是根据当下的一个养老缴费基数来计算的。不同地区以及不同年份的养老缴费基数都是不一样的,每年都可以看到各地的养老缴费基数调整的消息。那么安徽滁州养老缴费基数究竟是什么?下面随新社通app小编一起来看看安徽滁州养老保险缴费比例个人和单位2024是多少!
安徽滁州养老保险缴费基数2023-2024年最新标准(最低)
据新社通app显示,安徽滁州职工养老保险缴费基数2023-2024年最新标准如下:
安徽滁州养老保险最低缴费基数:4227元;
企业缴费比例:16%;
个人缴费比例:8%
合计缴费金额=企业缴费金额676.32元+个人缴费金额338.16元=1014.48元。
(注:本文数据仅供参考,具体以当地缴费标准为准)
安徽滁州养老保险每月缴费金额的计算方法
据新社通app获悉,安徽滁州养老保险缴费金额的计算主要依据缴费基数和缴费比例。以下是一个具体的计算举例:
假设某企业职工小王的养老保险缴费基数为4227元,单位缴费比例为16%,个人缴费比例为8%。
单位缴费部分:4227元(缴费基数)×16%(单位缴费比例)= 676.32元。
个人缴费部分:4227元(缴费基数)×8%(个人缴费比例)= 338.16元。
据新社通app养老保险计算器显示,小王每月需要缴纳的养老保险费总额为:676.32元+338.16元=1014.48元
》点击新社通app养老保险计算器,轻松测算你的养老保险缴纳金额!
需要注意的是,这只是一个计算示例,实际的养老保险缴费金额会受到多种因素的影响,包括所在地区的社保方案、个人的工资水平等。此外,随着时间和方案的变化,缴费比例和基数也可能会有所调整。因此,在计算具体的养老保险缴费金额时,应参考当地社保部门公布的最新方案和法规。
安徽滁州养老金如何查询个人账户余额?
哪些情况不用缴纳养老保险?
1、与退休人员签订劳动合同
《劳动合同法》第四十四条法规,劳动者开始依法享受基本养老保险待遇的,劳动合同终止。因此,企业不用为享受基本养老保险的返聘员工缴纳社保。
2、非独立劳动的兼职人员
非独立劳务的兼职人员是指在不脱离本职工作的情况下,利用业余时间从事第二职业;为第三方提供体力或脑力劳动支出。兼职人员本身有自己的工作,签订劳动合同和缴纳社会保险,均有工作单位办理,和兼职公司无关,因此无需缴纳社保。
3、聘用劳务派遣人员,并由接受企业支付薪资
劳务派遣单位派遣劳动者,应当与接受劳务派遣的用人单位签订劳务派遣协议。若劳务派遣协议中约定,劳务派遣人员的考勤和工资发放比照自有 员工处理,社保和公积金缴纳由劳务派遣公司缴纳,则应支付劳务派遣员工相应费用,不论在个人所得税还是企业所得税中均认定为工资薪金项目。派遣人员已由劳务派遣公司缴纳社保,企业可以不用为这部分人员缴纳。
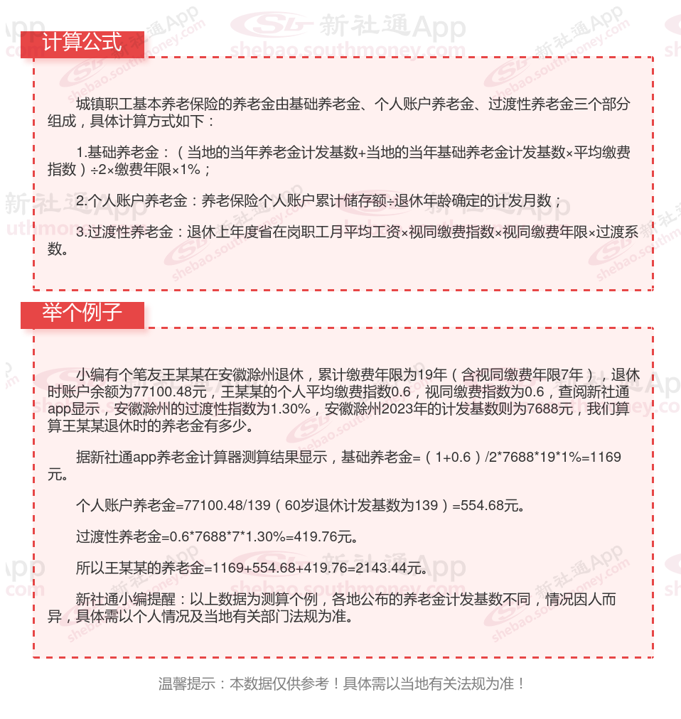
安徽滁州社保退休能领多少钱?(在线计算举例说明)

温馨提示:本数据仅供参考!仅供参考和学习交流之用,不对您构成任何决策建议。具体需以当地有关法规为准!
以上就是安徽滁州养老保险缴费全部内容,希望对您有帮助,欢迎关注新社通app解锁更多社保专业资讯。