据新社通app获悉,职工养老保险是我国基本养老保险体系的重要组成部分,它采取的是单位与个人共同缴费的机制。一般而言,个人的缴费比例为8%。在常规情况下,单位所缴纳的养老保险费用会直接汇入养老保险统筹基金账户中,用于整个养老保险体系的资金积累和运作。那么,河南平顶山养老保险2023-2024年缴费标准是多少?下面随新社通app小编一起来看看详情吧。
河南平顶山养老保险缴费基数2023-2024年最新标准(最低)

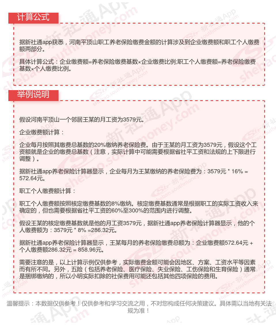
河南平顶山养老保险一个月要交多少钱?举例说明

(备注:数据仅供参考,具体以当地有关法规为准)
养老保险个人账户怎么查询?几种方法任您选择
养老保险个人账户的查询方法有多种,以下是几种常见的查询方式:
方法1、网上查询:
访问当地社保局或人社局的网站。
在网站上找到“个人社保查询”或“养老保险查询”等相关选项。
点击进入查询页面,输入个人的身份证号码、社保卡号或密码(初始密码通常为身份证后六位,如果已经更改过则使用更改后的密码)。
点击“查询”按钮,即可查看个人的养老保险账户余额、缴费记录等信息。
方法2、手机APP查询:
下载并安装当地社保局或人社保局的手机APP。
在APP上注册并登录个人账号。
找到“养老保险查询”或相关选项,输入个人信息进行查询。
微信、支付宝等第三方平台查询:
在微信或支付宝等第三方平台上,搜索并打开“城市服务”或“电子社保卡”等小程序。
在小程序中绑定个人的社保卡或身份证信息。
进入养老保险查询页面,查看个人的账户余额、缴费记录等信息。
方法3、电话查询:
拨打全国社保统一查询电话:12333。
根据语音提示,选择自己所在地区的社保局客服中心。
提供个人的身份证号码或其他相关信息,进行身份验证。
询问并获取个人的养老保险账户余额、缴费记录等信息。
方法4、社保大厅查询:
携带身份证或其他有效证件,前往当地的社保局或人社局大厅。
在大厅内的自助查询机上,按照提示输入个人的身份证号码或社保卡号等信息。
查询并打印个人的养老保险账户余额、缴费记录等信息。
或者直接前往窗口,向工作人员提供个人信息,进行查询。
无论使用哪种查询方式,都要注意保护好个人信息,不要随意泄露给他人,以免造成不必要的麻烦。同时,定期查询养老保险个人账户信息,可以及时了解自己的缴费和待遇情况,确保自己的权益不受侵害。
以上就是河南平顶山养老保险缴费全部内容,希望对您有帮助,欢迎关注新社通app解锁更多社保专业资讯。