四川达州养老保险缴费基数2023-2024是多少?据新社通app获悉,城镇职工养老保险退休待遇优于城乡居民养老保险,缴费年限是关键。最低缴费年限为15年,满60周岁可享受待遇。养老保险缴费原则“多缴多得,长缴多得”。电子化缴费渠道方便快捷。那么,四川达州养老保险要交多少钱?社保退休能领多少钱?下面就随新社通app小编一起来看看详情吧。
四川达州养老保险缴费基数2023-2024年最新标准(最低一个月要交多少钱)
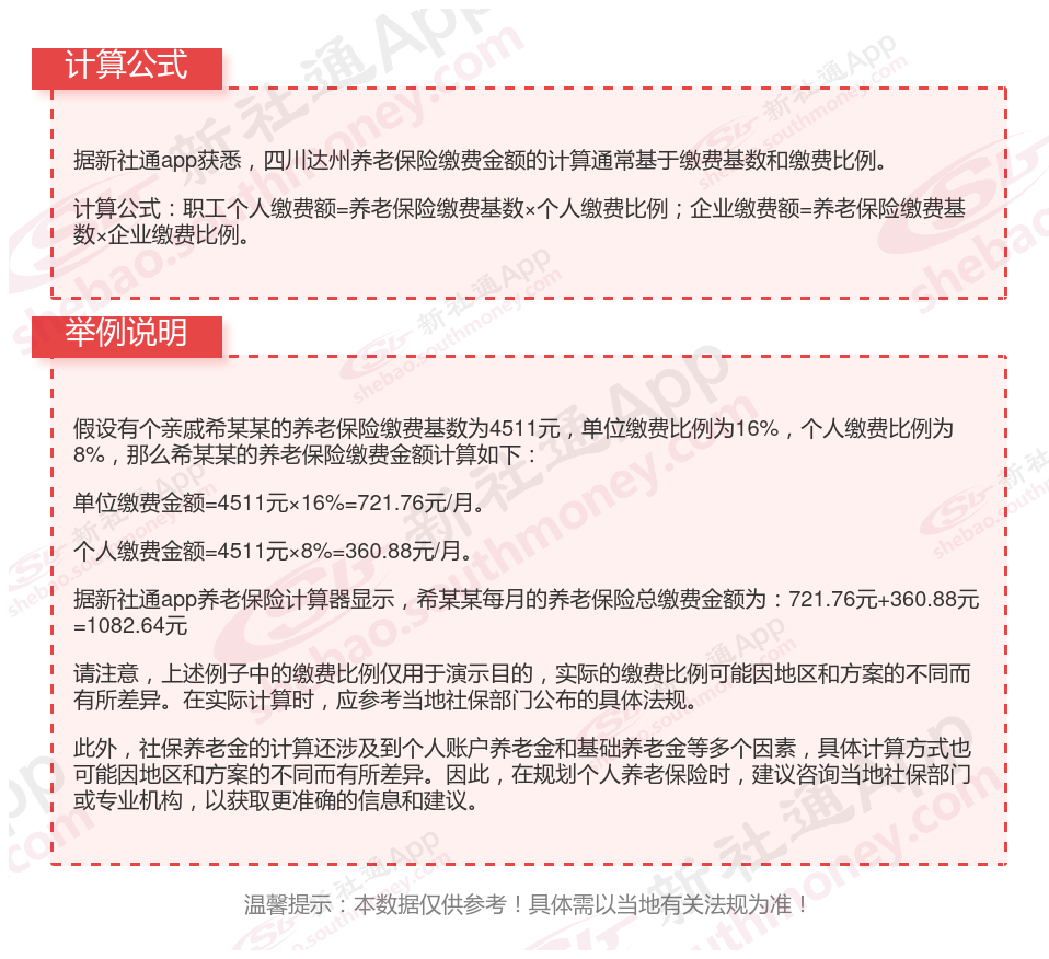
据新社通app显示,2023-2024年四川达州职工养老保险的缴费标准是根据缴费基数来确定的:
在单位参加职工社保,个人养老保险缴费比例为8%,而单位的缴费比例为16%。其中,缴费基数的下限为4511元。
个人缴费金额:360.88元,单位缴费金额:721.76元,每月合计缴费:1082.64元。
(注:本文数据仅供参考,具体以当地缴费标准为准)

四川达州养老金计算工资2024年最新计算器 社保退休能领多少钱?
2024四川达州职工养老保险金计算公式如下:
四川达州养老金=基础养老金+个人账户养老金+过渡性养老金
1、基础养老金计算公式=四川达州养老金计发基数×(1+平均缴费指数)÷2×缴费年限×1%。
2、个人账户养老金计算公式=养老保险个人账户累计储存额÷退休年龄确定的计发月数(养老保险计发月数:50岁195个月、55岁170个月、60岁139个月)。
3、过渡性养老金=当年的养老金计发基数×视同缴费指数×视同缴费年限×过渡系数;
养老金计算举例说明
假设,参保人新某某是四川达州地区企业退休职工,其中参保人新某某缴费年限26年,无视同缴费年限,60岁退休,退休时养老保险平均缴费指数0.6。根据消息显示,2023四川达州城镇职工基本养老保险基本养老金计发基数确定为8079元。那么参保人新某某退休之后每月分别所能领取的养老金为:
(1)基础养老金=8079×(1+0.6)÷2×26×1%=1680元;
(2)个人账户养老金=112594.56÷139=810.03元;
据新社通app养老金计算器测算显示:最终可以算出个人退休金:1680+810.03=2490.03元/月。
综上所述,养老金主要体现在缴费年限、基础养老金和个人账户养老金的积累上。虽然只有一年的差距,但这在养老金的计算和发放上可能会产生一定的影响。然而,我们也应该知道到工龄并不是确定养老金数额的唯一因素,地区计发基数、个人平均工资的不同,都是影响养老金的因素。
温馨提示:本数据源于网络,仅供参考!具体需以当地具体法规为准!
延伸阅读:养老保险断交有什么影响?你知道吗?
养老保险断续交会对个人产生一定的影响,主要包括以下几个方面:
影响退休金金额:养老保险的缴费年限和缴费金额是计算退休金的重要因素。如果养老保险断续交,那么个人的累计缴费年限就会减少,导致最终领取的退休金金额减少。因为我国的基本养老金计发原则是“多缴多得,长缴多得”,缴费年限越短,领取的养老金就会越少。
影响养老金增长:每年退休基本养老金增长有定额调整、挂钩调整和高龄倾斜等,其中挂钩调整与缴费年限挂钩。如果养老保险断续交,那么每年养老金的增长额也会相应减少。
影响身故抚恤金:养老保险缴费年限与身故抚恤金直接相关,如果养老保险断续交,那么身故抚恤金也会相应减少。
影响社保补贴:对于符合一定条件的灵活就业人员(如4050人员、重度残疾人、低保户等),会给予一定的社保补贴。如果中断养老金缴费,可能无法申请这些补贴。
影响工龄工资:养老保险中断期间是不计算工龄的,因此以后的工龄工资会减少。工龄工资是工资的一个重要组成部分,特别是在工作年限久了之后,这部分工资会越来越多。
无法报销医药费:如果医保也随之断缴,那么在大部分地区,从断缴的第二个月开始就无法再使用医保进行报销。这意味着在生病住院时,所有的医疗费用都需要自己承担。
因此,建议参保人员按时足额缴纳养老保险费用,避免断续交带来的不利影响。如果确实存在困难无法按时缴纳,可以及时向相关部门咨询并申请缓缴或补缴。
以上就是四川达州养老保险缴费全部内容,希望对您有帮助,欢迎关注新社通app解锁更多社保专业资讯。