据新社通app获悉,职工在正式上班并转正后,最重视的就是自己的福利待遇。特别是公司代为缴纳的五险一金,很多职工都会去查询五险一金的相关缴纳情况。养老保险是给予的福利待遇,用人单位是必须按照标准给职工缴纳的。那么,内蒙古巴彦淖尔养老金能领多少钱?职工养老保险缴费基数2023-2024年最新标准是多少。
内蒙古巴彦淖尔养老保险缴费基数2023年最新标准 一个月最低要交多少钱?举例说明

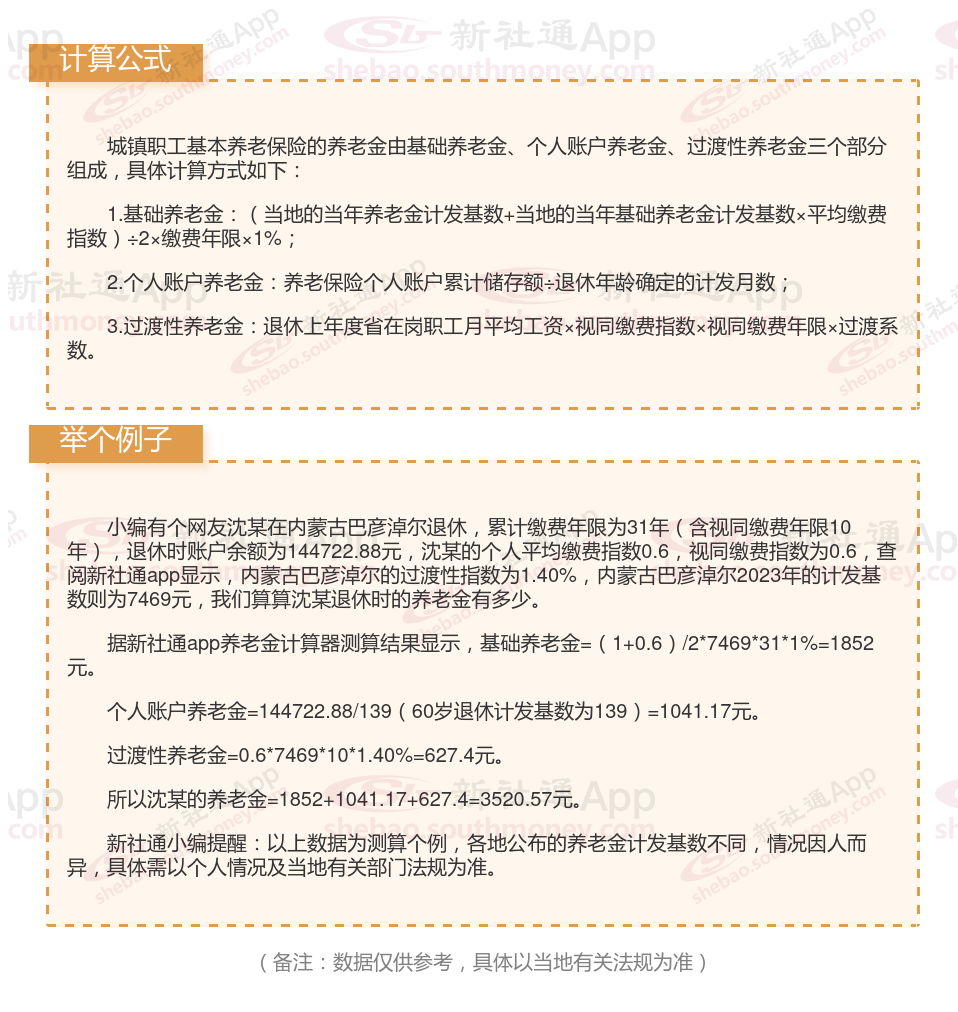
据新社通app获悉,内蒙古巴彦淖尔养老保险缴费金额的计算通常基于养老保险缴费基数和缴费比例。以下是一个简单的计算举例:
假设内蒙古巴彦淖尔某职工的养老保险缴费基数为4863元,企业缴费比例为16%,职工个人缴费比例为8%。
企业缴费额:核定的企业职工工资总额(即养老保险缴费基数) ×企业缴费比例。计算为:4863元 × 16% =778.08元。
职工个人缴费额:核定的缴费基数 ×个人缴费比例。计算为:4863元 × 8% = 389.04元。
据新社通app养老保险计算器显示,该职工每月的养老保险缴费总额为:企业缴费额778.08元 + 职工个人缴费额389.04元 = 1167.12元。
请注意,这只是一个简单的计算示例,实际的养老保险缴费金额计算可能会因地区、方案、工资水平等因素有所不同。具体的计算方法和比例可能会根据当地的法规和方案进行调整,因此在实际计算时,应参考当地社保局或相关部门的法规。
》点击新社通app养老保险计算器,轻松测算你的养老保险缴纳金额!
此外,养老保险缴费金额还可能涉及到补缴、调整等情况,具体情况需要根据个人实际情况和当地方案进行确定。如果您有具体的计算需求或疑问,建议咨询当地社保局或相关部门以获取准确的信息。
内蒙古巴彦淖尔养老保险退休能领多少钱?(在线计算举例说明)

(备注:数据仅供参考,具体以当地有关法规为准)
养老保险个人账户怎么查询?几种方法任您选择
养老保险对于我们每个人来说都是很重要的,我们缴纳养老保险也就是为了能让自己老了之后,有个稳定的养老金来源,那么,我们应该怎么去查询养老保险的缴费情况呢?接下来,我来给大家说。
查询养老保险缴费情况有几种不同的方式,大家可以根据自己的实际情况来选择:
1、最简单的就是电话查询:直接拨打社保局的电话“12333”,根据语音提示进行操作,就能查询到个人养老保险的相关信息。
2、可以去自己缴纳养老保险的当地社保机构或乡镇(街道)事务所打印《基本养老保险个人账户明细表》。
3、网络查询能够看到更多详细的信息,登录自己当地的人社网,点击个人社保信息查询,再把自己的身份证号码、密码和验证码填好,验证成功就能查看到养老保险的相关信息。
4、带上自己的身份证或者社保卡,到当地的社保局,通过“人力社保自助服务一体机”在现场就能直接查询。
5、通过网络查询的方式,还能看到自己的养老保险具体缴费比例是多少。
以上就是内蒙古巴彦淖尔养老保险缴费全部内容,希望对您有帮助,欢迎关注新社通app解锁更多社保专业资讯。