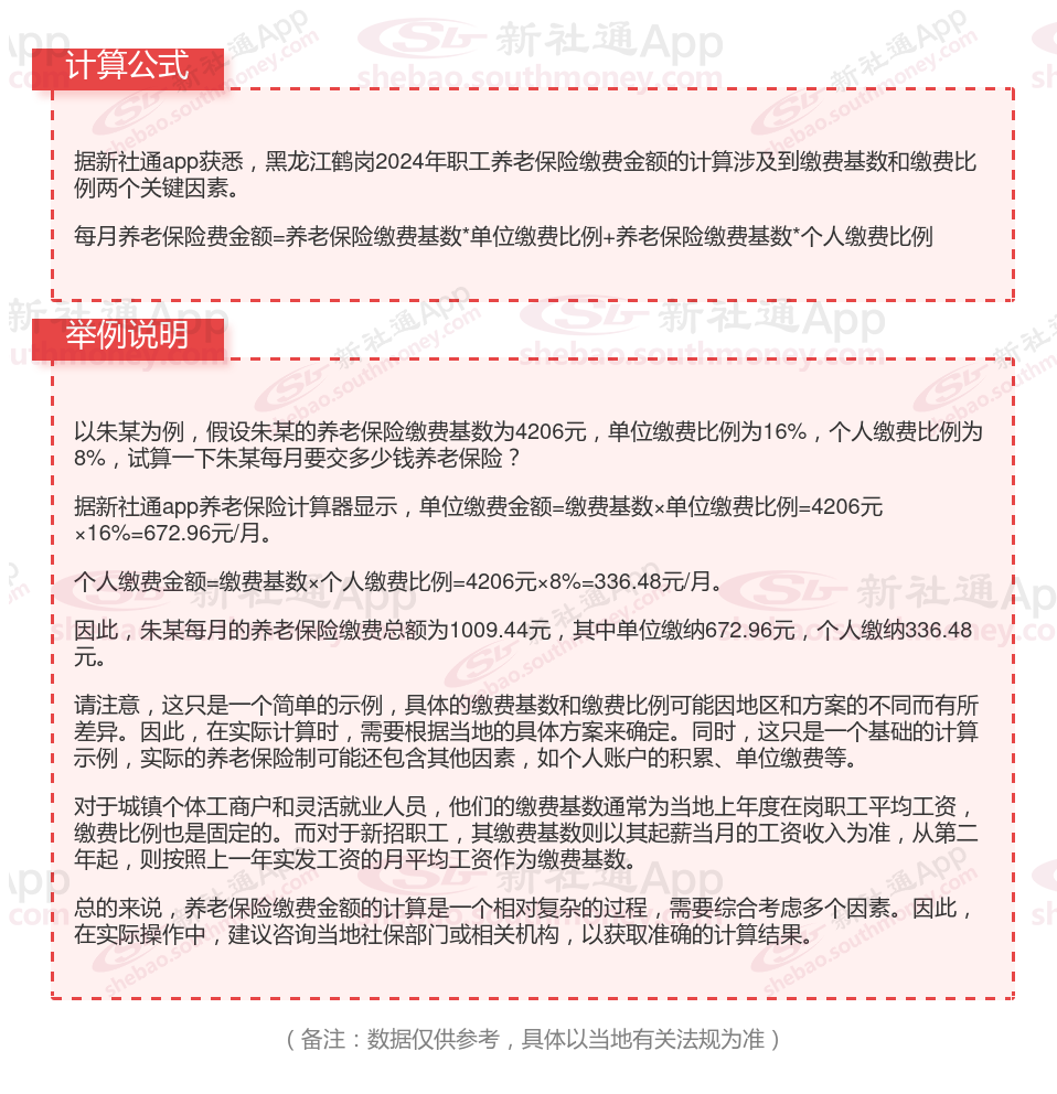
据新社通app获悉,职工养老保险是我国基本养老保险体系的重要组成部分,它采取的是单位与个人共同缴费的机制。一般而言,个人的缴费比例为8%。在常规情况下,单位所缴纳的养老保险费用会直接汇入养老保险统筹基金账户中,用于整个养老保险体系的资金积累和运作。那么,黑龙江鹤岗养老保险2023-2024年缴费标准是多少?下面随新社通app小编一起来看看详情吧。
黑龙江鹤岗缴费基数2023-2024年最新标准(最低)一个月要交多少钱?


养老保险是多交多得吗?
养老保险是多交多得,养老保险多交多得主要体现以下两方面:
1、缴费时间越长拿的越多。基本养老保险费用是按月缴纳的,一年为一个核算单位。缴纳时间越长,缴费年限越长。在计算养老金时,缴费年限非常重要,缴费年限越长,养老金数额越高。
2、每年缴纳的养老保险费的缴纳基数越高,拿的越多。缴费基数高,缴费金额就会增加,个人账户储存额就会随之增高。同时每年缴费基数高,就是历年缴费基数高,在计算养老金时,个人账户储存额和历年缴费基数也是重要影响因素。
总的来说,养老保险多交,退休时领取的养老金也就越多,当然对于灵活就业人员来说,养老保险还是根据自身情况缴纳,不要因为多交养老保险而增加了经济压力。
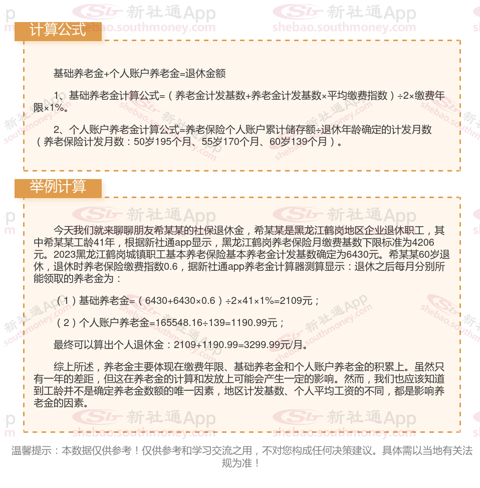
黑龙江鹤岗养老金计算公式2024年最新计算器 社保退休能领多少钱?

(备注:数据仅供参考,具体以当地有关法规为准)
以上就是黑龙江鹤岗养老保险缴费全部内容,希望对您有帮助,欢迎关注新社通app解锁更多社保专业资讯。