据新社通app获悉,养老保险通常就是我国的基本养老保险制,直接关系到我们退休之后养老金的领取。通常情况下只要达到法定退休年龄之前累计缴费满15年就可以在退休之后正常领取养老金了。那么广东揭阳养老保险单位和个人缴费分别要交多少钱?社保退休能领多少钱?下面随新社通app小编一起来看看详情?
2023-2024广东揭阳养老保险缴费最新标准 算算一个月要交多少钱?

据新社通app显示,广东揭阳职工养老缴费基数2023-2024年最新标准是多少,广东揭阳养老保险基数明细如下:
养老保险最低缴费基数为:4190元;
个人缴费比例:8%,个人缴费金额:335.2元;
企业缴费比例:14%,企业缴费金额:586.6元;
合计缴费:921.8元。
(注:本文数据仅供参考,具体以当地缴费标准为准)
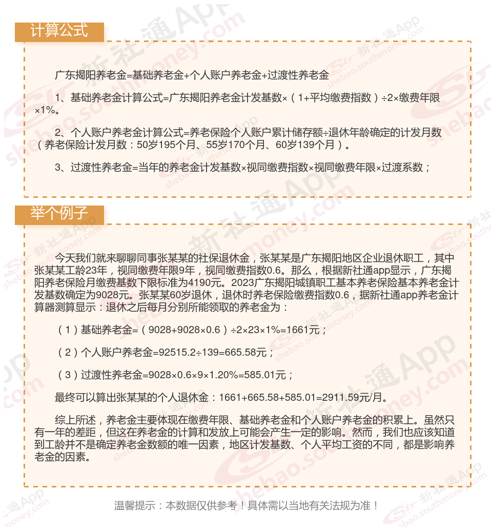
广东揭阳养老保险退休能领多少钱?(在线计算举例说明)

》点击新社通app养老金计算器,轻松测算你的养老金!
温馨提示:本数据源于网络,仅供参考!具体需以当地具体法规为准!
养老保险缴费多少年可以退休领取养老金?
15年,根据相关法规,参保人缴纳养老保险满15年即可在退休后领取养老金。但这不意味着养老保险缴费满15年之后,参保人就可以放置不管,具体分以下两种情况:
【1】职工养老保险
根据相关法规,用人单位应当自用工之日起三十日内为其职工向社会保险经办机构申请办理社会保险登记。用人单位应当自行申报、按时足额缴纳社会保险费,非因不可抗力等法定事由不得缓缴、减免。另外,职工应当缴纳的社会保险费由用人单位代扣代缴。
简单理解,虽然职工社保已经缴满15年,满足目前申请基本养老保险待遇关于缴费年限的条件,但只要与单位存在劳动用工关系,就需要履行参加社保的法定义务。
【2】城乡居民养老保险
根据相关法规,参保人缴纳城乡居民养老保险满15年之后,可自行选择缴费或不缴费。当然,在参保人经济状况富裕的情况下,还是有必要缴纳的,毕竟参保人缴费越多,退休后可享受待遇越好。
以上就是广东揭阳养老保险缴费全部内容,希望对您有帮助,欢迎关注新社通app解锁更多社保专业资讯。