据新社通app获悉,职工养老保险是我国基本养老保险体系的重要组成部分,它采取的是单位与个人共同缴费的机制。一般而言,个人的缴费比例为8%。在常规情况下,单位所缴纳的养老保险费用会直接汇入养老保险统筹基金账户中,用于整个养老保险体系的资金积累和运作。那么,广西玉林养老保险2023-2024年缴费标准是多少?下面随新社通app小编一起来看看详情吧。
广西玉林养老保险缴费基数2023-2024最新标准如下

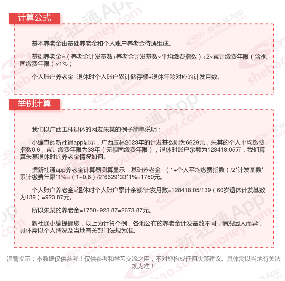
广西玉林社保退休能领多少钱?(在线计算举例说明)

》点击新社通app养老金计算器,轻松测算你的养老金!
温馨提示:本数据仅供参考!仅供参考和学习交流之用,不对您构成任何决策建议。具体需以当地有关法规为准!
养老保险最多可以缴多少年
没有上限的限制,缴纳年数越久,能够领到的退休金越多。养老保险要累计缴满15年,达到法定退休的年龄即可领取退休金,若是没有缴纳15年可以采取补缴的方法来增加养老保险的累计时间。至于每个月可以领取多少,得看参保人前期每个人缴纳的基数已经累计缴纳的年数。
以上就是广西玉林养老保险缴费全部内容,希望对您有帮助,欢迎关注新社通app解锁更多社保专业资讯。