湖南株洲养老保险的缴费比例是多少?据新社通app获悉,养老保险一般就是指基本养老保险,是直接关系到我们退休之后领取到的养老金的。往往养老保险在缴费的时候都是按照一定比例来缴费的,那么,湖南株洲养老保险缴费基数2023-2024最新标准来了,下面随新社通app小编一起了解详情吧。
湖南株洲养老保险缴费基数2023-2024年最新标准(最低)
据新社通app显示,湖南株洲职工养老保险最低缴费基数为:4027元;单位和个人的缴费比例分别为:16%、8%;
个人缴费金额:322.16元,单位缴费金额:644.32元,每月合计缴费:966.48元。
(注:本文数据仅供参考,具体以当地缴费标准为准)
湖南株洲养老保险每月缴费金额的计算方法
据新社通app获悉,湖南株洲职工养老保险的缴费金额计算涉及到企业和职工个人的缴费比例,以及核定的企业职工工资总额或职工个人的缴费基数。以下是一个具体的计算示例:
假设湖南株洲某企业职工小明的月工资为4027元,当地的养老保险缴费基数为4027元。据新社通app养老保险计算器显示:
企业缴费额:根据法规,企业每月按照其缴费总基数的16%缴纳养老保险费。因此,企业需要为小明缴纳的养老保险费为4027元 * 16% =644.32元。
职工个人缴费额:职工个人按照其缴费基数的8%缴纳养老保险费。因此,小明每月需要缴纳的养老保险费为4027元 *8% = 322.16元。
据新社通app养老保险计算器显示,小明每月需要缴纳的养老保险费总额为644.32元(企业缴纳)+ 322.16元(个人缴纳)= 966.48元。这只是一个示例,实际的缴费金额可能会因地区、方案、工资水平等因素而有所不同。
》点击新社通app养老保险计算器,轻松测算你的养老保险缴纳金额!另外,需要注意的是,养老保险的缴费比例和基数可能会随着方案的调整而发生变化。因此,在计算养老保险缴费金额时,需要参考当地的最新方案和法规。
湖南株洲养老金如何查询个人账户余额?
养老保险缴费多少年可以退休领取养老金?
15年,根据相关法规,参保人缴纳养老保险满15年即可在退休后领取养老金。但这不意味着养老保险缴费满15年之后,参保人就可以放置不管,具体分以下两种情况:
【1】职工养老保险
根据相关法规,用人单位应当自用工之日起三十日内为其职工向社会保险经办机构申请办理社会保险登记。用人单位应当自行申报、按时足额缴纳社会保险费,非因不可抗力等法定事由不得缓缴、减免。另外,职工应当缴纳的社会保险费由用人单位代扣代缴。
简单理解,虽然职工社保已经缴满15年,满足目前申请基本养老保险待遇关于缴费年限的条件,但只要与单位存在劳动用工关系,就需要履行参加社保的法定义务。
【2】城乡居民养老保险
根据相关法规,参保人缴纳城乡居民养老保险满15年之后,可自行选择缴费或不缴费。当然,在参保人经济状况富裕的情况下,还是有必要缴纳的,毕竟参保人缴费越多,退休后可享受待遇越好。
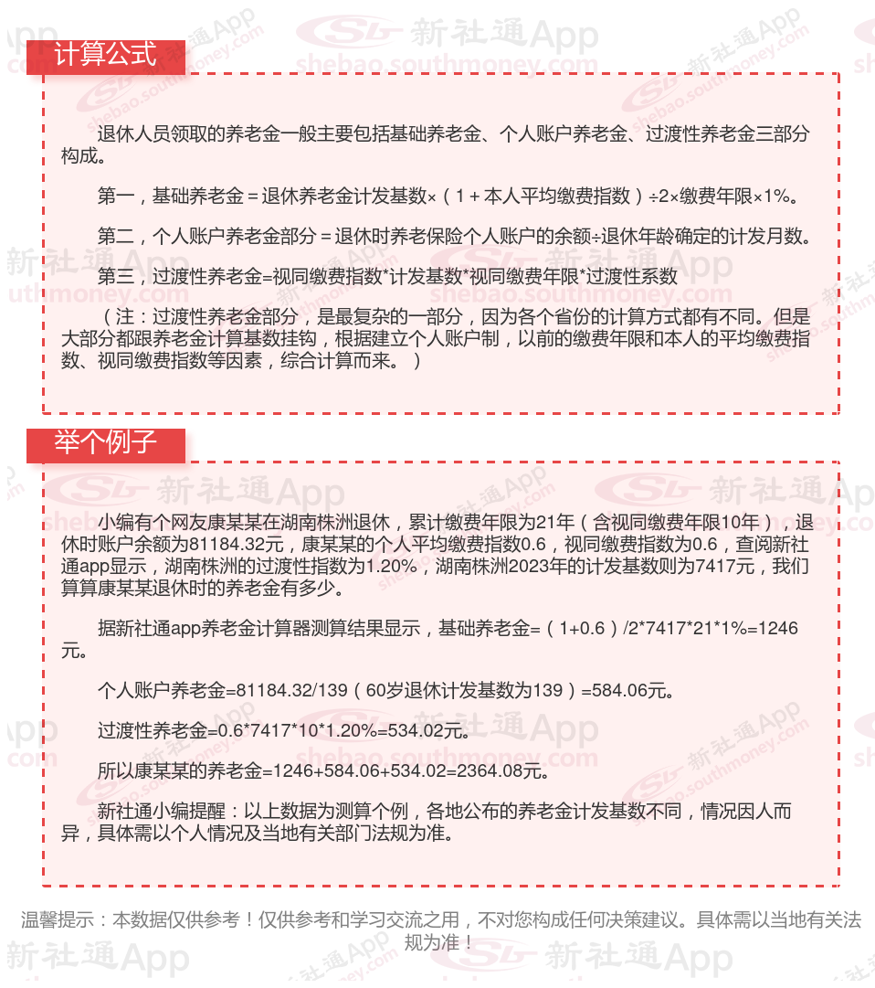
湖南株洲社保退休能领多少钱?(在线计算举例说明)

温馨提示:本数据仅供参考!仅供参考和学习交流之用,不对您构成任何决策建议。具体需以当地有关法规为准!
以上就是湖南株洲养老保险缴费全部内容,希望对您有帮助,欢迎关注新社通app解锁更多社保专业资讯。