据新社通app获悉,养老保险通常指的就是我国的基本养老保险,它是我国养老保险体系中的第一支柱,旨在为劳动者在退休后提供基本生活保险。根据有关法规,我国的养老保险制要求参保人员累计缴费满15年,就可以在达到法定退休年龄之后正常领取相应的养老保险金。这个“15年”的累计缴费年限是领取养老保险金的一个基本条件,确保参保人员在退休时能够享有一定的养老保险。
需要注意的是,具体的法定退休年龄和养老保险金领取标准可能会因地区和方案的不同而有所差异。此外,随着我国养老保险制的不断完善和调整,相关方案也可能会有所调整。因此,在实际操作中,建议参考当地的具体法规。那么,自己交养老保险每月需要多少钱 云南曲靖养老保险退休后每月可以领多少?下面随新社通app小编一起来看看详情吧。
云南曲靖养老保险缴费基数2023年最新标准 一个月最低要交多少钱?举例说明

据新社通app获悉,云南曲靖职工养老保险的缴费金额计算涉及到企业和职工个人的缴费比例,以及核定的企业职工工资总额或职工个人的缴费基数。以下是一个具体的计算示例:
假设云南曲靖某企业职工小明的月工资为4306.2元,当地的养老保险缴费基数为4306.2元。据新社通app养老保险计算器显示:
企业缴费额:根据法规,企业每月按照其缴费总基数的16%缴纳养老保险费。因此,企业需要为小明缴纳的养老保险费为4306.2元 * 16% =688.99元。
职工个人缴费额:职工个人按照其缴费基数的8%缴纳养老保险费。因此,小明每月需要缴纳的养老保险费为4306.2元 *8% = 344.5元。
据新社通app养老保险计算器显示,小明每月需要缴纳的养老保险费总额为688.99元(企业缴纳)+ 344.5元(个人缴纳)= 1033.49元。这只是一个示例,实际的缴费金额可能会因地区、方案、工资水平等因素而有所不同。
》点击新社通app养老保险计算器,轻松测算你的养老保险缴纳金额!另外,需要注意的是,养老保险的缴费比例和基数可能会随着方案的调整而发生变化。因此,在计算养老保险缴费金额时,需要参考当地的最新方案和法规。
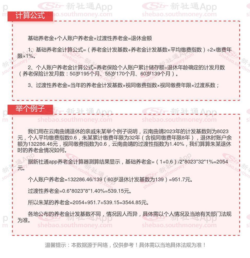
云南曲靖养老保险退休能领多少钱?(在线计算举例说明)

温馨提示:本数据仅供参考!仅供参考和学习交流之用,不对您构成任何决策建议。具体需以当地有关法规为准!
养老保险个人账户怎么查询?几种方法任您选择
养老保险查询个人账户的三种方法如下
第一种方式:网站查询
互联网的快速发展时时刻刻影响人们的生活,带来众多便利。网站查询的步骤:
1、登进参保地的网站(可通过百度查询)
2、选择个人查询
3、输入个人的身份证号、社保号及验证码即可看到参保人的缴费明细等
第二种方式:电话查询
通过拨打12333,根据语音提示输入参保人的姓名、社保卡号、身份证号查询。此种方法也比较便利。
第三种方式:本地查询
由于互联网诈骗和电话诈骗层出不穷,参保人谨慎起见,可通过到参保地所在的各区社保局养老保险经办处,提供需要的证明材料即可查询。
以上就是云南曲靖养老保险缴费全部内容,希望对您有帮助,欢迎关注新社通app解锁更多社保专业资讯。