陕西汉中养老保险缴费基数2023-2024是多少?据新社通app获悉,城镇职工养老保险退休待遇优于城乡居民养老保险,缴费年限是关键。最低缴费年限为15年,满60周岁可享受待遇。养老保险缴费原则“多缴多得,长缴多得”。电子化缴费渠道方便快捷。那么,陕西汉中养老保险要交多少钱?社保退休能领多少钱?下面就随新社通app小编一起来看看详情吧。
陕西汉中养老保险缴费基数2023-2024最新标准来了
据新社通app显示,陕西汉中职工养老保险缴费基数2023-2024年最新标准如下:
陕西汉中养老保险最低缴费基数:4559元;
企业缴费比例:16%;
个人缴费比例:8%
合计缴费金额=企业缴费金额729.44元+个人缴费金额364.72元=1094.16元。
(注:本文数据仅供参考,具体以当地缴费标准为准)
》点击新社通app养老保险计算器,轻松测算你的养老保险缴费金额!
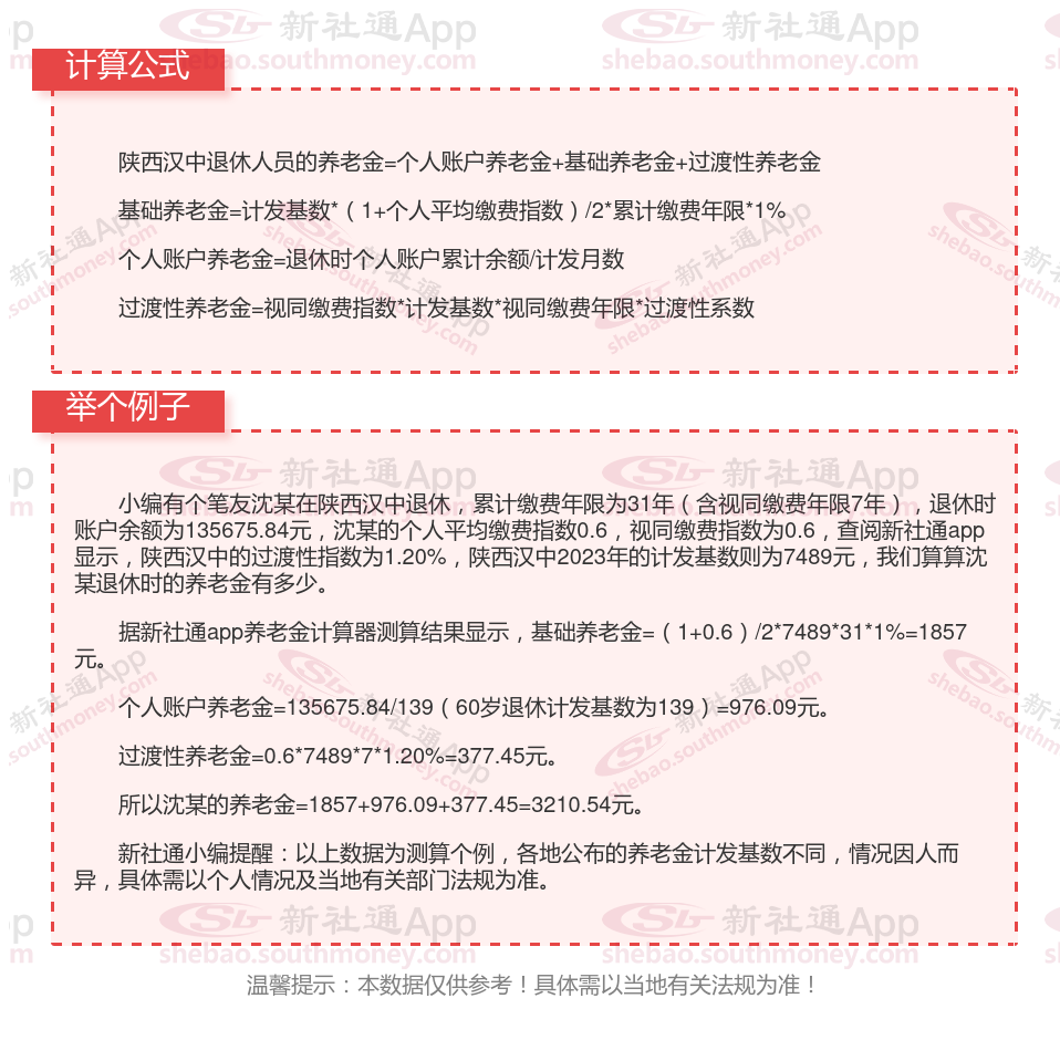
陕西汉中社保养老保险交满能领多少钱?(在线计算举例说明)

温馨提示:本数据仅供参考!具体需以当地有关法规为准!
养老保险需要连续交费吗
养老保险可以累计交费,中间断交也没关系,下次再缴纳时,社保系统会自动累加在一起的。简单来说就是断断续续累积15年也是可以的。只要社会养老保险缴满15年,职工到达退休年龄之后即可享受养老金待遇。
以上就是陕西汉中养老保险缴费全部内容,希望对您有帮助,欢迎关注新社通app解锁更多社保专业资讯。