据新社通app获悉,职工养老保险是我国基本养老保险体系的重要组成部分,它采取的是单位与个人共同缴费的机制。一般而言,个人的缴费比例为8%。在常规情况下,单位所缴纳的养老保险费用会直接汇入养老保险统筹基金账户中,用于整个养老保险体系的资金积累和运作。那么,浙江嘉兴养老保险2023-2024年缴费标准是多少?下面随新社通app小编一起来看看详情吧。
浙江嘉兴养老保险缴费基数2023-2024年最新标准(最低)
据新社通app显示,浙江嘉兴职工养老缴费基数是多少,2023-2024年浙江嘉兴养老保险基数明细如下:
养老缴费基数为:4462,个人缴费:356.96元,企业缴费:669.3元,合计缴费:1026.26元。
(注:本文数据仅供参考,具体以当地缴费标准为准)
浙江嘉兴养老保险每月缴费金额的计算方法
据新社通app获悉,浙江嘉兴职工养老保险的缴费金额计算涉及到企业和职工个人的缴费比例,以及核定的企业职工工资总额或职工个人的缴费基数。以下是一个具体的计算示例:
假设浙江嘉兴某企业职工小明的月工资为4462元,当地的养老保险缴费基数为4462元。据新社通app养老保险计算器显示:
企业缴费额:根据法规,企业每月按照其缴费总基数的15%缴纳养老保险费。因此,企业需要为小明缴纳的养老保险费为4462元 * 15% =669.3元。
职工个人缴费额:职工个人按照其缴费基数的8%缴纳养老保险费。因此,小明每月需要缴纳的养老保险费为4462元 *8% = 356.96元。
据新社通app养老保险计算器显示,小明每月需要缴纳的养老保险费总额为669.3元(企业缴纳)+ 356.96元(个人缴纳)= 1026.26元。这只是一个示例,实际的缴费金额可能会因地区、方案、工资水平等因素而有所不同。
》点击新社通app养老保险计算器,轻松测算你的养老保险缴纳金额!另外,需要注意的是,养老保险的缴费比例和基数可能会随着方案的调整而发生变化。因此,在计算养老保险缴费金额时,需要参考当地的最新方案和法规。
浙江嘉兴养老金如何查询个人账户余额?
养老保险能退出来吗?
养老保险是可以退出来的,但是需要满足一定的条件才可以。比如参保人出国定居、参保人死亡、参保人重复参保、参保人达到法定退休年龄但累计缴费年限未满15年的都是可以办理基本养老保险退保手续的,如果是重复参保的情况只能将重复投保的那份退保,还是需要保留一份基本养老保险的。在退保的时候社保局只会退还个人养老保险账户的资金,单位缴纳的费用进入了统筹基金账户是不会退还的。
如果是商业养老保险的话,退保就很简单的,可以直接联系保险公司申请退保,用户将退保所需要的身份证、保险合同、银行卡等资料准备齐全后就可以前往保险公司网点办理退保的业务了。一般养老保险退保只会退还保单的现金价值,是会造成保费的亏损的。
对于基本养老保险如果不是特殊情况的话,建议不要随意退保。基本养老保险是属于我国的一项社会福利保险,是可以用来保证退休后的基本生活的。
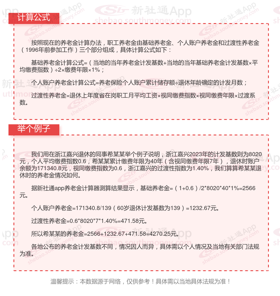
浙江嘉兴社保退休能领多少钱?(在线计算举例说明)

(备注:数据仅供参考,具体以当地有关法规为准)
以上就是浙江嘉兴养老保险缴费全部内容,希望对您有帮助,欢迎关注新社通app解锁更多社保专业资讯。