据新社通app获悉,养老保险是社保五险之一,参保人缴纳之后,退休时可以领取一定的养老金,而很多参保人也比较关心自己能拿多少钱,那么广西玉林养老保险怎么计算自己能拿多少钱呢?看看你的养老保险要交多少钱?
广西玉林养老保险缴费基数2023-2024最新标准来了
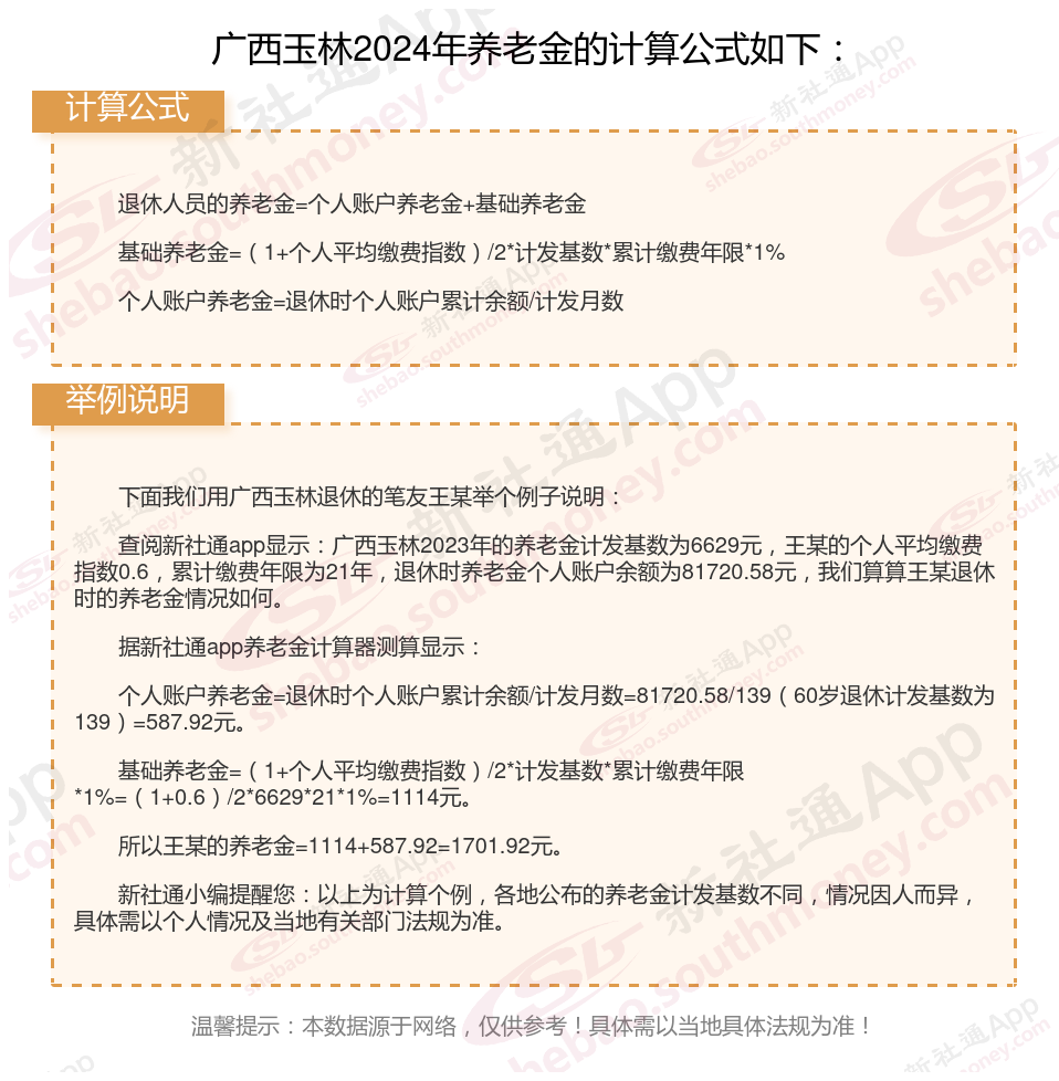
据新社通app显示,广西玉林职工养老保险缴费基数2023-2024年最新标准如下:
广西玉林养老保险最低缴费基数:4053.6元;
企业缴费比例:16%;
个人缴费比例:8%
合计缴费金额=企业缴费金额648.58元+个人缴费金额324.29元=972.87元。
(注:本文数据仅供参考,具体以当地缴费标准为准)
》点击新社通app养老保险计算器,轻松测算你的养老保险缴费金额!
广西玉林社保养老保险交满能领多少钱?(在线计算举例说明)

温馨提示:本数据源于网络,仅供参考!具体需以当地具体法规为准!
养老保险缴费满多少年可以退休?
至少15年。若参保人想要在退休后领取养老金,至少需要缴纳养老保险满15年。但这不意味着参保人缴纳满15年的养老保险之后,就可以随意不再缴纳。
根据相关法规,在职员工正在工作的,无论其养老保险是否缴纳满15年,单位和个人都有义务继续缴费,直至退休。而对于灵活就业人员来说,养老保险缴纳满15年的,可以自行确定接下来是否继续缴费。
养老保险缴费越多越好吗?
是的。职工养老保险遵循“多缴多得,长缴多得”原则,在其他关于养老金计发因素不变的情况下,缴费年限越长,养老保险待遇就相对越高。因此,在经济条件充足的情况下,建议参保人多缴长缴,这样才可以更好保证自己老年生活水平。
以上就是广西玉林养老保险缴费全部内容,希望对您有帮助,欢迎关注新社通app解锁更多社保专业资讯。