据新社通app获悉,养老保险是与参保人退休后的待遇相关的,只有达到了一定的缴费水平,退休后才能享受较好的待遇水平,也就是说缴费水平过低的话,那么未来能够享受的养老金水平也会比较低。而养老保险保费需要根据缴费基数确定。下面随新社通app小编一起来看看,黑龙江鹤岗养老保险缴费标准2024年是多少?附养老金计算公式(在线计算器)。
黑龙江鹤岗养老保险缴费基数2023-2024年最新标准(最低)一个月要交多少钱?举例说明
据新社通app显示,黑龙江鹤岗职工养老缴费基数是多少,2023-2024年黑龙江鹤岗养老保险基数明细如下:
养老缴费基数为:4206,个人缴费:336.48元,企业缴费:672.96元,合计缴费:1009.44元。
(注:本文数据仅供参考,具体以当地缴费标准为准)

养老保险退保条件有哪些?
【1】职工去世
如果职工在退休之前就去世了,养老保险个人帐户的累计额也可以一次性结算出来,由法定继承人领取。如果是在退休后领取养老金的期间去世,那么该职工个人账户里未领取完的余额也可以一次性结算出来,由法定继承人领取。
【2】达到法定退休年龄
当办理了养老保险的职工达到了法定退休年龄,但又没有缴满法定的15年时可以去社保经办机构申请终止职工基本养老保险关系,将个人账户储存额一次性结算退还给本人。
【3】离境、移民定居
如果职工在办理了职工基本养老保险之后,要去境外定居生活或者直接移民的话,也可以在离境的时候向社保经办机构申请终止职工基本养老保险关系,让社保经办机构将个人账户储存额一次性结算退还给本人。
总的来说,社保中的养老保险可以退保的。但是是有条件的,并不是想要退保就能立刻退保的。在没有缴纳满15年养老保险,同时不愿意把剩下的年份缴纳满,那么是可以申请把个人养老账户的所有钱退回到自己个人账户的。
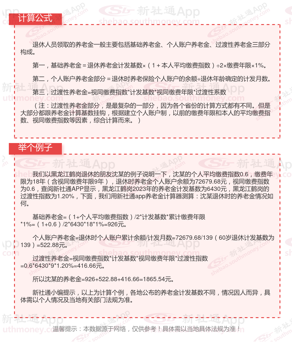
黑龙江鹤岗养老保险退休能领多少钱?(在线计算举例说明)

》点击新社通app养老金计算器,轻松测算你的养老金!
温馨提示:本数据源于网络,仅供参考!具体需以当地具体法规为准!
以上就是黑龙江鹤岗养老保险缴费全部内容,希望对您有帮助,欢迎关注新社通app解锁更多社保专业资讯。